Allegro MicroSystems 89303 Sensorless BLDC Pump Driver
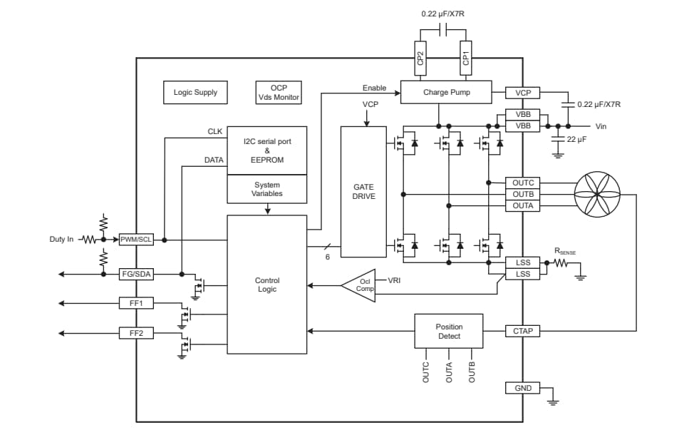
Allegro MicroSystems 89303 Sensorless BLDC Pump Driver is built to drive low-power automotive BLDC motors. The 89303 Pump Driver implements a trapezoidal drive algorithm to minimize time and maximize speed. The device utilizes a PWM duty or I2C interface for operation. Additionally, the 89303 I2C serial port can also customize the startup and running operation via EEPROM.The Allegro MicroSystems 89303 Sensorless BLDC Pump Driver is housed in a 20-lead TSSOP with an exposed power pad (suffix LP) and a 32-contact 5mm × 5mm QFN with an exposed thermal pad and wettable flank (suffix ET).
Features
- AEC-Q100 qualified
- I2C serial port control
- Fast startup features
- Trapezoidal drive
- Sensorless (no Hall sensors required)
- Low RDS(ON) power MOSFETs
- FG speed output
- Lock detection
- Soft start
- Overcurrent protection
- Overvoltage protection
- Diagnostic outputs
- Small form factor automotive pump
Block Diagram
Additional Resources
Veröffentlichungsdatum: 2022-07-18
| Aktualisiert: 2023-09-07
