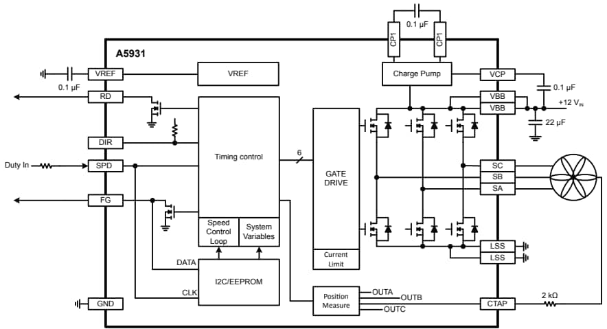
Allegro MicroSystems A5931 & A5931-3 Three Phase Sensorless Fan Driver
Allegro MicroSystems A5931 and A5931-3 Three Phase Sensorless Fan Driver have a sensorless sinusoidal drive to minimize vibration for high-speed server fans. Sensorless control eliminates the requirement for Hall sensors for server fan applications. The device has a flexible integrated closed-loop speed control system. EEPROM provides common functions of the fan speed curve to a specific application.Features
- AEC-Q100 qualified (K version)
- Closed-loop speed control
- Speed curve configuration via EEPROM
- I2C serial port
- Sinusoidal modulation for reduced audible noise and low vibration
- Sensorless (no Hall sensors required)
- Low RDS(ON) power MOSFETs, 3A capability
- Minimal external components
- PWM speed input
- FG speed output
- RD rotor lock output
- Lock detection
- Soft start
- Standby mode
- Shorted load protection
Typical Applications
Veröffentlichungsdatum: 2022-07-27
| Aktualisiert: 2025-03-03
