Analog Devices Inc. AD623 Instrumentenverstärker
Der AD623 Instrumentenverstärker von Analog Devices Inc. ist ein integrierter Verstärker mit Einzel- oder Dualversorgung, der zur Bereitstellung einer Rail-to-Rail-Ausgangsschwingung ausgelegt ist und Versorgungsspannungen von 3 V bis 12 V verwendet. Der AD623 Verstärker ermöglicht eine einzelne Gain-Einstellungswiderstands-Programmierung und ist mit der 8-Pin-Industriestandard-Pinbelegungskonfiguration konform, wodurch er eine hervorragende Benutzerflexibilität bietet. Ohne externen Widerstand ist der AD623 für einen Verstärkungsfaktor 1 (G = 1) konfiguriert. Mit einem externen Widerstand kann der AD623 für Gains von bis zu 1.000 programmiert werden.Die Genauigkeit des AD623 ist das Ergebnis eines erhöhten Gleichtaktunterdrückungsverhältnisses (CMRR), das mit einer erhöhten Gain übereinstimmt. Leitungsrausch-Oberschwingungen werden aufgrund des konstanten CMRRs von bis zu 200 Hz unterdrückt. Der AD623 verfügt über einen großen Eingangs-Gleichtaktbereich und verstärkt Signale mit Gleichtaktspannungen so niedrig wie 150 mV unter der Masse. Der AD623 bietet eine überlegene Leistungsfähigkeit mit Dual- und Einzel-Polaritäts-Stromversorgungen.
Merkmale
- Rail-to-Rail-Ausgangsschwingung
- Eingangsspannungsbereich erstreckt sich bis zu 150 mV unter der Masse
(Einzelversorgung) - Geringer Stromverbrauch, 550 μA maximaler Versorgungsstrom
- Gain-Einstellung mit einem externen Widerstand
- Gain-Bereich: 1 bis 1.000
- DC-Leistung mit hoher Genauigkeit
- Gain-Genauigkeit (G = 1) von 0,10 %
- Gain-Genauigkeit (G > 1) von 0,35 %
- Rauschen: 35 nV/√Hz RTI-Rauschen bei 1 kHz
- 800 kHz Bandbreite (G = 1) mit ausgezeichneten dynamischen Spezifikationen
- 20 µs Einschwingzeit bis 0,01 % (G = 10)
- Gehäuseoptionen
- PDIP-8
- SOIC-8
- MSOP-8
Applikationen
- Stromsparende medizinische Messgeräte
- Transducer-Schnittstellen
- Thermoelement-Verstärker
- Industrie-Prozesssteuerungen
- Differenzverstärker
- Stromsparende Datenerfassung
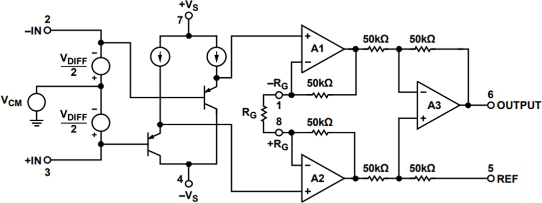
Blockdiagramm
Veröffentlichungsdatum: 2019-03-07
| Aktualisiert: 2023-08-11
