Analog Devices Inc. AD8460 Operationsverstärker mit hohem Ausgangsstrom
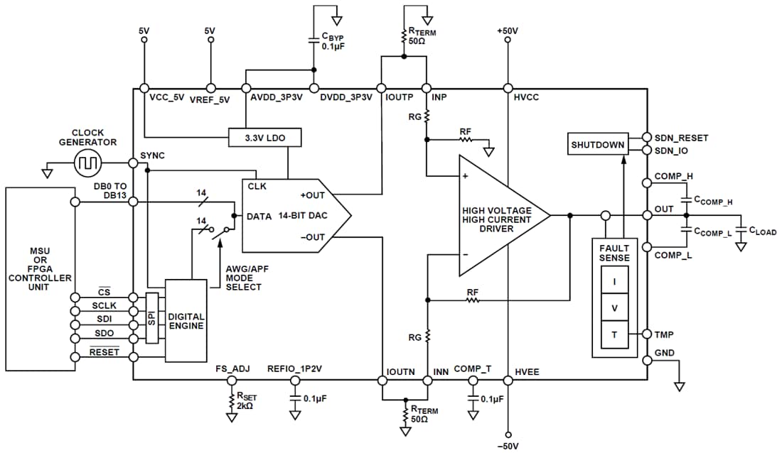
Der Operationsverstärker AD8460 von Analog Devices Inc. ist ein” Hochspannungs-, Hochleistungs- und Hochgeschwindigkeits “-Treiber mit A-Bit-Eingang, der für große Ausgangsströme optimiert ist (bis zu ±1 A). Das Gerät verfügt auch über eine hohe Anstiegsrate (bis zu ±1800 V/μμs) bei hohen Spannungen (bis zu ±40 V) in kapazitiven Lasten. Durch die Kombination eines 14-Bit-Hochgeschwindigkeits-DACs, eines Hochspannungs-Analogtreibers mit hohem Ausgangsstrom (HV-HI) sowie Fehlerüberwachungs- und Schutzschaltungen eignet sich der AD8460 ideal für Hochleistungsanwendungen wie Arbitrary Waveform Generation (AWG), programmierbare Stromversorgungen und automatisierte Hochspannungsprüfgeräte (ATE).Sowohl ein proprietärer Hochspannungs-BCDMOS-Prozess als auch eine neuartige Hochspannungsarchitektur, zusammen mit einem thermisch verbessertes Gehäuse von Analog Devices Inc. ermöglichen die herausragende Leistung dieses Treibers. Ein digitales System implementiert benutzerkonfigurierbare Funktionen, darunter Modi für digitale Eingänge, programmierbarer Versorgungsstrom, sowie Fehlerüberwachung und programmierbare Schutzeinstellungen für Ausgangsstrom, Ausgangsspannung und Sperrschichttemperatur. Die Funktionen von Analog erweitern den Funktionsumfang: Externe Kompensation ermöglicht die Ansteuerung unbegrenzter kapazitiver Lasten, programmierbare Abschaltverzögerung und vollständige Skaleneinstellung. Der AD8460 arbeitet mit Hochspannungs-Doppelspeisungen von bis zu ±55 V und einer einzelnen Niederspannungsversorgung von 5 V.
Merkmale
- Großer Hochspannungsversorgungsbereich: ±12 V bis ±55 V
- Hohe Ausgangsleistung
- Bis zu ±40 V Ausgangsspannungsbereich
- 1 A Dauerausgangsstromantrieb
- Hohe Anstiegsrate: ≥ 1800V/μs in 1000 pF Last
- 1 MHz Bandbreite für große Signale
- Umfassende Programmierung und Diagnose
- Beliebige Wellenformgenerierung Generierungsmodus (AWG) mit 14-Bit-Auflösung
- 16-Level Analoger Mustergenerierungsmodus (APG)
- Digital programmierbare Überwachung und Schutzfunktionen für Strom, Spannung und thermische Fehler
- Programmierbarer Versorgungsstrom mit Abschaltmodus
- Design-freundlich
- Unbegrenzte kapazitive Lastansteuerung mit externer Kompensation und Anstiegsregelung
- 80-Pin, 12 mm x 12 mm TQFP-Gehäuse
- EPAD-Up-Gehäuse für montierbaren Kühlkörper
- Betriebstemperaturbereich: –40 °C bis +85 °C
Applikationen
- Automatische Testausstattung (ATE)
- Formatieren und Testen von Anzeigetafeln
- Piezo-Treiber
- Programmierbare Netzteile
Vereinfachtes funktionales Blockdiagramm
