Analog Devices Inc. ADL7078-EVALZ Evaluierungsboard
Das ADL7078-EVALZ Evaluierungsboard von Analog Devices ist eine zweilagige Leiterplatte (PCB), die aus kupferbeschichtetem Rogers 4350B mit einer Dicke von 10 mm hergestellt ist. Die HFIN - und HFOUT -Anschlüsse des ADL7078-EVALZ sind mit 2,9-mm-Koaxialbuchsen bestückt, und die verbundenen HF-Spuren haben eine Wellenimpedanz von 50 Ω. Der ADL7078-EVALZ von ADI ist mit Komponenten ausgelegt, die sich hervorragend für den Einsatz im gesamten Betriebstemperaturbereich von -40 °C bis +85 °C eignen.Merkmale
- Evaluiert den ADL7078 rauscharmen Verstärker mit hoher Überlebensfähigkeit, 1 GHz bis 20 GHz
- End-Launch, 2,9-mm-HF-Steckverbinder
- Über den Kalibrierungspfad (unbestückt)
Erforderliche Ausrüstung
- HF-Signalgenerator
- HF-Spektrumanalysator
- RF-Netzwerkanalysator
- 5 V, 500 mA Netzteil
Betriebs-Blockdiagramm
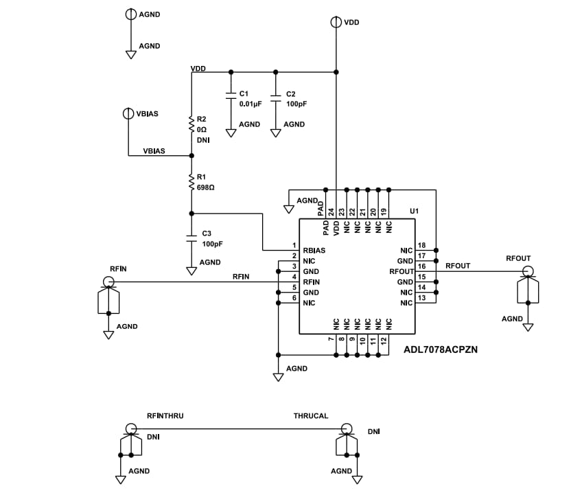
Schaltschema
Layout
Veröffentlichungsdatum: 2023-12-15
| Aktualisiert: 2024-01-08
