Analog Devices Inc. ADL8105-EVALZ Evaluierungsboard

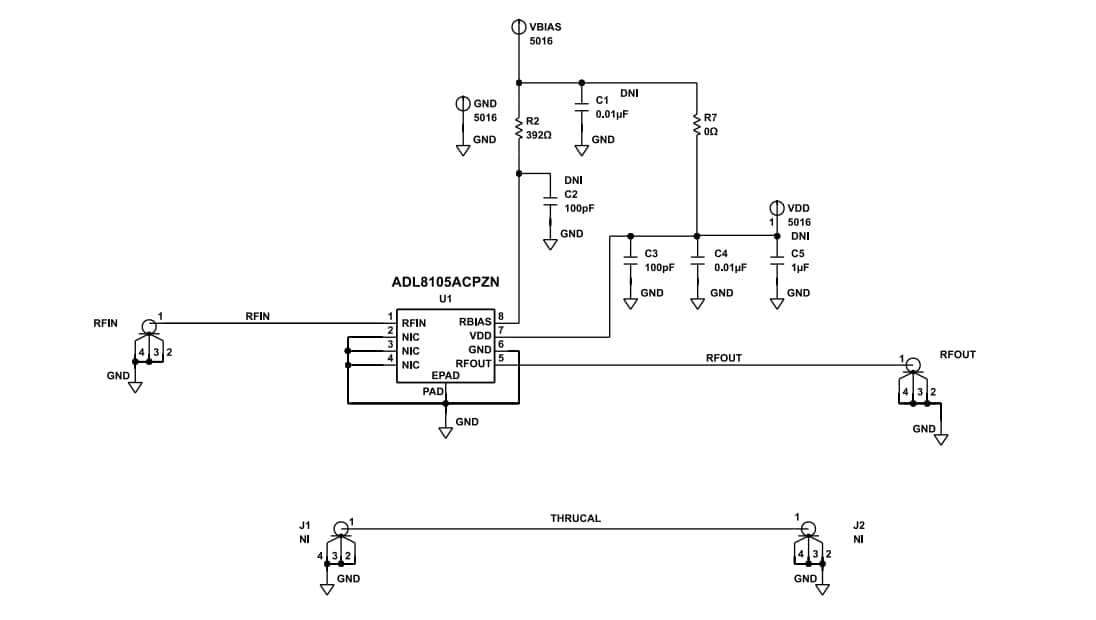
Das ADL8105-EVALZ Evaluierungsboard von Analog Devices Inc. besteht aus einer 4-lagigen Leiterplatte (PCB), die aus einer Rogers 4350B und einer Isola370HR Kupferbeschichtung mit einer Dicke von 10 mils (0,254 mm) gefertigt ist, was eine Nenndicke von 62 mils (1,575 mm) ergibt. Das ADL8105-EVALZ verfügt über RFIN- und RFOUT-Anschlüsse, die mit Koaxialbuchsen von 2,9 mm bestückt sind und die jeweiligen HF-Spuren verfügen über eine Wellenimpedanz von 50 Ω. Das ADL8105-EVALZ bietet Bauelemente, die sich für den Einsatz über den gesamten ADL8105 Betriebstemperaturbereich von -40 °C bis +85 °C eignen.

Das ADL8105-EVALZ Evaluierungsboard von ADI kalibriert Spurverluste über einen Durchgangskalibrierungspfad, der sich zwischen den J1- und J2-Steckverbindern befindet. Die J1- und J2-Steckverbinder müssen mit HF-Steckverbindern bestückt werden, um den Durchgangskalibrierungspfad zu verwenden. SMT-Testpunkt-Steckverbinder (GND und VDD) ermöglichen den Zugriff auf den ADL8105-EVALZ Massepfad und den VDD-Pin.

Die ADL8105-EVALZ Entkopplungskondensatoren für Netzteile veranschaulichen die Konfiguration, die zur Charakterisierung und Qualifizierung des Bauteils verwendet wird.

Merkmale

  • 4-lagiges Rogers 4350B und Isola 370HR Evaluierungsboard
  • 2,9-mm-End-Launch-HF-Steckverbinder
  • Über den Kalibrierungspfad (unbestückt)

Erforderliche Ausrüstung

  • HF-Signalgenerator
  • HF-Spektrumanalysator
  • HF-Netzwerkanalysator
  • Stromversorgung: 5 V, 300 mA

Layout

Analog Devices Inc. ADL8105-EVALZ Evaluierungsboard

Schaltplan

Schaltplan - Analog Devices Inc. ADL8105-EVALZ Evaluierungsboard

Bestückungszeichnung

Technische Zeichnung - Analog Devices Inc. ADL8105-EVALZ Evaluierungsboard
Veröffentlichungsdatum: 2022-08-19 | Aktualisiert: 2022-10-07