Analog Devices Inc. ADL8143 Rauscharme Verstärker
Analog Devices ADL8143 Rauscharme Verstärker bieten einen Betriebsfrequenzbereich von 8 GHz bis 14 GHz. Die rauscharmen Verstärker (LNAs) weisen eine typische Gain, Ausgangsleistung für 1-dB-Kompression (OP1dB), Rauschfaktor und Ausgangsinterferenz dritter Ordnung (OIP3) von 28,5 dB, 1 dB 7,5 dBm bzw. 19,5 dBm auf, und zwar von 8 GHz bis 10 GHz. Der ADL8143 bietet einen einstellbaren Nennruhestrom (IDQ) von 35 mA von einer Versorgungsspannung (VDD) von 1,5 V. Darüber hinaus verfügt das ADL8143 über AC-gekoppelte Ein- und Ausgänge, die intern an 50 Ω angepasst sind.Der ADL8143 von ADI ist in einem 8-Pin-Frame-Chip-Scale-Gehäuse (LFCSP) von 2 mm x 2 mm erhältlich und für den Betrieb von -55 °C bis +125 °C spezifiziert.
Merkmale
- Einfache positive Versorgung (selbstvorgespannt) typisch: 1,5 V und 35 mA
- RBIAS Drainstrom-Einstellungs-Pin
- Gain von 28,5 dB von 8 GHz bis 10 GHz
- Rauschfaktor von 1 dB von 8 GHz bis 10 GHz
- -55 °C bis +125 °C erweiterter Betriebstemperaturbereich
- Intern abgestimmt und AC-gekoppelt
- RoHS-konform, 8-Pin-LFCSP-Gehäuse von 2 mm x 2 mm
Applikationen
- Satellitenkommunikationssysteme
- Radar
- Telekommunikation
FUNKTIONALES BLOCKDIAGRAMM
SCHNITTSTELLE-SCHALTPLÄNE
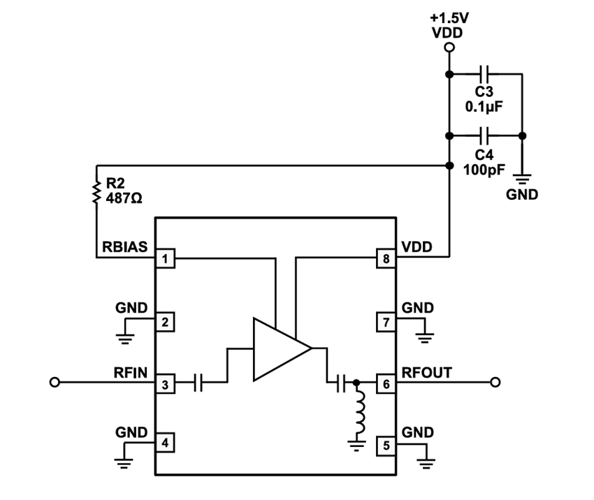
Vereinfachtes Schaltschema
Typische Applikations-Schaltung
Veröffentlichungsdatum: 2025-01-29
| Aktualisiert: 2025-05-30
