Analog Devices Inc. ADL8150-EVALZ Evaluierungsboard
Das Analog Devices Inc. ADL8150-EVALZ Evaluierungsboard besteht aus einer 4-lagigen Leiterplatte (PCB), die aus einer Rogers 4350B und einer Isola370HR Kupferbeschichtung mit einer Dicke von 10 mils (0,254 mm) gefertigt ist, was eine Nenndicke von 62 mils (1,575 mm) ergibt. Die RFIN- und RFOUT-Anschlüsse auf dem ADL8150-EVALZ sind mit Koaxialbuchsen von 2,9 mm bestückt und die jeweiligen RFIN- und RFOUT-Spuren haben eine Wellenimpedanz von 50 Ω.Merkmale
- 4-lagiges Rogers-4350B- und Isola-370HR-Evaluierungsboard
- 2,9-mm-End-Launch-HF-Steckverbinder
- Über den Kalibrierungspfad (unbestückt)
Erforderliche Ausrüstung
- HF-Signalgenerator
- HF-Spektrumanalysator
- HF-Netzwerkanalysator
- Stromversorgung: 5 V, 200 mA
Vorder- und Rückseitenansicht
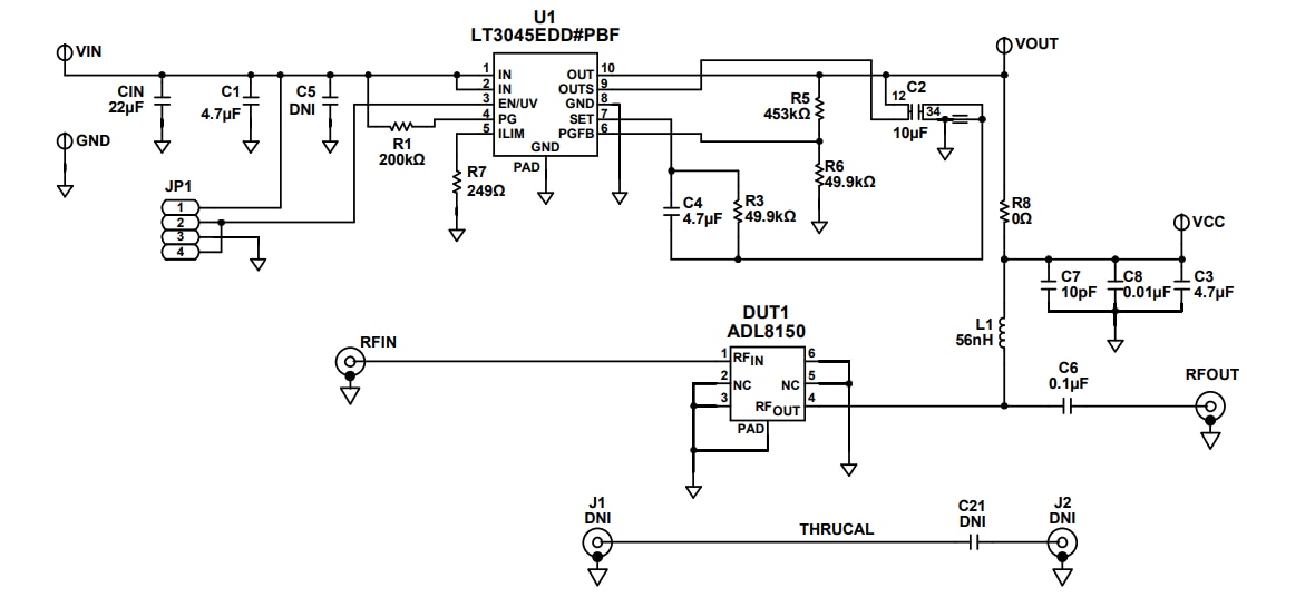
Schaltplan
Layout
Veröffentlichungsdatum: 2021-03-08
| Aktualisiert: 2022-03-11
