Analog Devices Inc. ADM7170 Evaluierungsboard
Das Evaluierungsboard ADM7170 von Analog Devices ist zur Demonstration des Funktionsumfangs des Linearreglers ADM7170 ausgelegt. Das Evaluierungsboard ADM7170 ermöglicht die Demonstration von einfachen Bauteilmessungen, wie z. B. Leitungs- und Lastregelung, Dropout und Erdstrom. Diese Demonstration wird mit einer einzigen Spannungsquelle, einem Volt-Meter, einem Amperemeter und Lastwiderständen durchgeführt. Das ADM7170 Evaluierungsboard bietet einen Ausgangsstrom von 500 mA und eine Ausgangsspannungsgenauigkeit von ±0,75 %. Dieses Evaluierungsboard verfügt über die Option zur Anpassung der Ausgangsspannung mit zwei externen Widerständen von einer beliebigen festen Ausgangsspannungsoption.Merkmale
- Evaluiert den Linearregler ADM7170
- Option zur Anpassung der Ausgangsspannung mit zwei externen Widerständen von einer festen Ausgangsspannungsoption
- Eingangsspannungsbereich: 2,3 V bis 6,5 V
- Ausgangsstrom von 500 mA
- Ausgangsspannungsgenauigkeit: ±0,75 %
- Betriebstemperaturbereich: -40 °C bis +125 °C
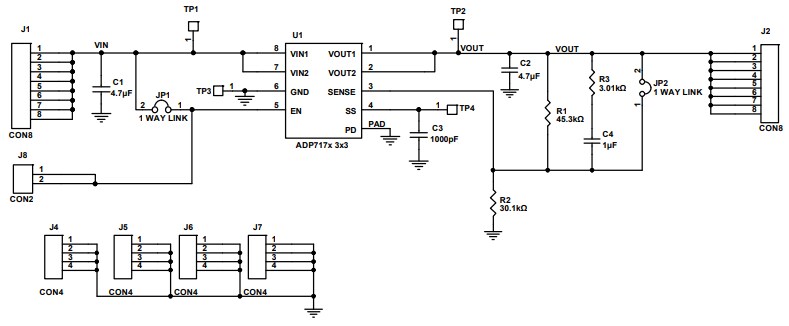
Schaltplan-Diagramm
Veröffentlichungsdatum: 2020-02-04
| Aktualisiert: 2024-09-03
