Analog Devices Inc. ADP1621 DC-DC-Controller

Der Analog Devices ADP1621 DC-DC-Controller wird als Festfrequenz-, Pulsweitenmodulations- (PWM), Strommodus-, Aufwärtswandler-Controller mit einem Wirkungsgrad von 92% und einer ursprünglichen Genauigkeit von ±1% angeboten. Der ADP1621 Controller treibt einen externen N-Kanal-MOSFET zur Umwandlung der Eingangsspannung auf eine höhere Ausgangsspannung an. Das Gerät verwendet verlustfreie Strommessung für Schalter-Knotenspannungen <30V und Widerstandsstrommessung für Schaltknotenspannungen >30V. Designer können den ADP1621-Controller verwenden, um SEPIC-, Flyback- und Durchflusswandlertopologien anzusteuern. Der ADP1621-Controller wird mit einer 2,9V bis 5,5V IC-Versorgungseingangsspannung verwendet. Höhere Eingangsspannungen (>5,5V) sind mit der Verwendung eines Kleinsignal-NPN-Durchlasstransistors oder eines einzigen Widerstands erreichbar. Das Gerät ermöglicht eine niedrige Leistungseingangsspannung von 1V für Brennstoffzellenanwendungen. Entwickler können über einen externen Widerstand die Schaltfrequenz über einen Bereich von 100kHz-1,5MHz festlegen. Der SDSN-Pin synchronisiert die Schaltfrequenz auf einen externen Takt. Die Eingangsstromversorgung des ADP1621 beträgt während normalem Betrieb weniger als 3mA und während dem Abschalten weniger als 10μA. Die Konstruktion des ADP1621 Controllers ermöglicht dem Gerät große externe MOSFETs anzutreiben und Lastströme von über 10A zu unterstützen.

The ADP1621 Controller operates using a 2.9V-5.5V IC supply input voltage. Higher input voltages (>5.5V) are achievable with the use of a small signal NPN pass transistor or a single resistor. The device allows a power input voltage as low as 1V for fuel cell applications. Designers can use an external resistor to set the switching frequency over a 100kHz-1.5MHz range. The SDSN pin synchronizes the switching frequency to an external clock. ADP1621's input supply current is less than 3mA during normal operation and less than 10μA during the shutdown. The design of the  ADP1621 Controller allows the device to drive large external MOSFETs and support load currents above 10A.

Merkmale

  • 92% efficiency (no sense resistor required)
  • ±1.0% initial accuracy
  • IC supply voltage range: 2.9V to 5.5V
  • Power-input voltage as low as 1.0V
  • Capable of high supply input voltage (>5.5V) with an external NPN or a resistor
  • VIN UVLO and 35mA shunt regulator
  • External slope compensation with 1 resistor
  • Programmable operating frequency (100kHz to 1.5MHz) with 1 resistor
  • Lossless current sensing for switch-node voltage <30V
  • Resistor current sensing for switch-node voltage >30V
  • Synchronizable to an external clock
  • Current-mode operation for excellent line and load transient responses
  • 10μA shutdown current
  • Current limit and thermal overload protection
  • Soft start in 2048 clock cycles
  • Supported by ADIsimPower™ design tool

Applikationen

  • APD bias
  • Portable electronic equipment
  • Isolated dc-to-dc converter
  • Step-up/step-down dc-to-dc converter
  • LED driver for laptop computer and navigation system
  • LCD backlighting

Additional Resources

The Elegance of a Flyback Controller Without a Dedicated Isolated Feedback Path

Save money and space with a Flyback Controller without a dedicated isolated feedback path.

Learn More

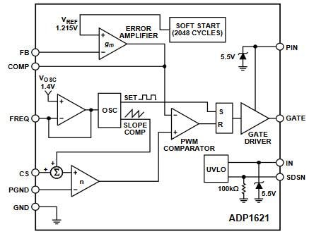
Block Diagram

Blockdiagramm - Analog Devices Inc. ADP1621 DC-DC-Controller

Typical Application Circuit

Applikations-Schaltungsdiagramm - Analog Devices Inc. ADP1621 DC-DC-Controller
Veröffentlichungsdatum: 2016-05-25 | Aktualisiert: 2022-03-11