Analog Devices Inc. ADP5600 Verschachtelte invertierende Ladungspumpe

Die verschachtelte invertierende Ladungspumpe ADP5600 von Analog Devices Inc. verfügt über zwei Ladungspumpenblöcke, die verschachtelt arbeiten. Die Verschachtelung ermöglicht eine deutlich reduzierte Eingangs- und Ausgangsspannungswelligkeit, ohne den Wirkungsgrad, den Ausgangswiderstand oder die Benutzerfreundlichkeit im Vergleich zu Induktivitäts-basierten Lösungen zu beeinträchtigen. Darüber hinaus enthält die ADP5600 einen negativen LDO-Regler (Low-Dropout-Linearregler), der die Ausgangsspannung steuert und Niederfrequenz-Störsignale ausfiltert.

Die Ladungspumpe ADP5600 wird über eine Widerstandsprogrammierung oder eine externe Taktsynchronisierung mit einem Schaltfrequenzbereich von 100 kHz bis 1 MHz betrieben. Der Betrieb bei einer höheren Schaltfrequenz ermöglicht die Verwendung von kleinen Eingangs-, Ausgangs- und Flykondensatoren. Um die hohe Schaltfrequenz mit internen Feldeffekt-Transistoren (FETs) zu kombinieren, bietet die Kompensation und der Soft-Start eine erstklassige Gesamtlösungsgröße für die negative Schienenerzeugung.

Der ADP5600 verfügt außerdem über einen umfassenden Fehlerschutz für robuste Applikationen. Diese Schutzfunktionen umfassen Überlastschutz, Flykondensator-Kurzschluss-Sicherung, Unterspannungssperre (UVLO) und thermische Abschaltung. Für eine einfache Sequenzierung verfügt der ADP5600 über einen Power-Good-Pin.

Der integrierte LDO der ADP5600 verwendet eine fortschrittliche proprietäre Architektur, um eine hohe Versorgungsspannungsunterdrückung zu bieten. Darüber hinaus wird ein annehmbares Leitungs-/Last-Einschwingverhalten mit nur einem kleinen 2,2-μF-Keramik-Ausgangskondensator erzielt. Der Ausgang kann über die SEL1- und SEL2-Pins auf eine von vier festen Ausgangsspannungen konfiguriert werden. Dieser Ausgang ist über einen externen Rückkopplungsteiler von -0,505 V bis -VIN +0,5 V einstellbar.

Die verschachtelte invertierende Ladungspumpe ADP5600 von Analog Devices Inc. wird in einem LFCSP16-Gehäuse mit den Abmessungen 4 mm x 4 mm angeboten und verfügt über einen großen Betriebstemperaturbereich von -40 °C bis +125 °C.

Merkmale

  • Eingangsspannung: 2,7 V bis 16 V
  • Maximaler Ausgangsstrom: 100 mA
  • Integrierte Leistungs-MOSFETs
  • Vier LDO-wählbare Ausgangsspannungsoptionen (-0,505 V, -1,5 V, -2,5 V und -5 V)
  • Einstellbarer Ausgangsspannungsbereich: -0,505 V bis -VIN + 0,5 V
  • Programmierbarer Schaltfrequenzbereich: 100 kHz bis 1 MHz Ladungspumpen
  • Frequenzsynchronisierung über den SYNC-Pin
  • Power-Good und Präzisionsfreigabe
  • Interner Soft-Start
  • Überlastschutz und Kurzschluss-Sicherung am Ausgang
  • Ladungspumpen-Flykondensator-Kurzschluss-Sicherung
  • Integrierter LDO-Ausgangsentladungswiderstand
  • Betriebstemperaturbereich: -40 °C bis +125 °C
  • LFCSP16-Gehäuse: 4 mm x 4 mm
  • RoHS-konform

Applikationen

  • Batteriebetriebene Geräte
  • Analoge Signalverarbeitung
  • Telekommunikation
  • Industrieautomatisierung
  • Medizinische Geräte
  • Unterhaltungselektronik
  • Datenerfassungssysteme

Typische Applikations-Schaltungen

Analog Devices Inc. ADP5600 Verschachtelte invertierende Ladungspumpe

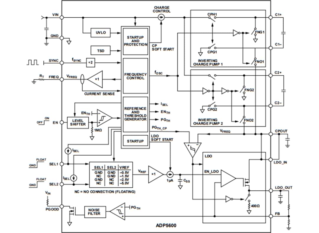
Blockdiagramm

Blockdiagramm - Analog Devices Inc. ADP5600 Verschachtelte invertierende Ladungspumpe

Gehäuseabmessungen

Technische Zeichnung - Analog Devices Inc. ADP5600 Verschachtelte invertierende Ladungspumpe
Veröffentlichungsdatum: 2020-09-03 | Aktualisiert: 2024-11-01