Analog Devices Inc. ADPA9002-EVALZ Evaluierungsboard
Das Analog Devices ADPA9002-EVALZ Evaluierungsboard evaluiert und entwickelt den ADPA9002 DC-bis-10-GHz-Leistungsverstärker. Der ADPA9002 ist ein rauscharmer monolithischer Leistungsverstärker mit einem Galliumarsenid (GaAs), monolithischem Mikrowellen-integriertem Schaltkreis (MMIC) und einem pseudomorphic High Electron Mobility Transistor (pHEMT). Das ADPA9002-EVALZ besteht aus einer zweischichtigen Leiterplatte (PCB), die aus einem Rogers 4350B von 10 mm hergestellt ist und auf einem Aluminium-Kühlkörper montiert ist. Der Kühlkörper unterstützt die thermische Entlastung des ADPA9002 sowie die mechanische Unterstützung der PCB. Das ADPA9002-EVALZ ist mit Komponenten bestückt, die sich für den Einsatz über den gesamten Betriebstemperaturbereich von -40 °C bis +85 °C des ADPA9002 eignen.Merkmale
- Zweischichtiges Rogers 4350-Evaluierungsboard mit Kühlkörper
- 2,9-mm-Endeinkopplungs-HF-Steckverbinder
- Über den Kalibrierungspfad
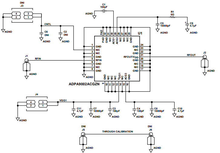
Schaltplan
Veröffentlichungsdatum: 2019-12-19
| Aktualisiert: 2024-03-07
