Analog Devices Inc. ADPL26001 Invertierender Wandler
Der invertierende Wandler ADPL26001 von Analog Devices ist ein Strommodus-DC/DC-Wandler, der entweder positive oder negative Ausgangsspannungen mit einem einzelnen Feedback-Pin entwickeln kann. Das Bauteil kann als einendiger Aufwärts-Primärinduktivitätswandler (SEPIC) oder invertierender Wandler konfiguriert werden, der einen Ruhestrom von nur 6µA verbraucht. Der Burst-Mode-Betrieb mit geringer Restwelligkeit sorgt für einen hohen Wirkungsgrad bis hinunter zu sehr niedrigen Ausgangsströmen, während die Ausgangswelligkeit unter 15 mV in einer typischen Applikation beibehalten wird. Die intern kompensierte Strommodus-Architektur führt zu einem stabilen Betrieb über verschiedene Eingangs- und Ausgangsspannungen. Integrierte Soft-Start- und Frequenz-Foldback-Funktionen sind zur Steuerung des Induktivitätsstroms während der Inbetriebnahme integriert.Der ADPL26001 von ADI ist in kleinen Gehäuseoptionen erhältlich, die zusammen mit einer hohen Schaltfrequenz von 2 MHz einen kleinen Footprint für eine insgesamt effiziente, platzsparende und kostengünstige Lösung unterstützen.
Merkmale
- 3,2 V bis 36 V Eingangsspannungsbereich
- Niedriger Ruhestrom und Burst-Mode®-Betrieb mit geringer Welligkeit von IQ = 6 µA
- Positive oder negative Ausgangsspannungsprogrammierung mit einem einzigen Feedback-Pin
- Leistungsschalter: 1 A, 60 V
- Festgelegte Schaltfrequenz: 2 MHz
- Genauer 1,6 V EN/UVLO-Pin-Schwellenwert
- Interne Kompensation und soft-start
- ThinSOT™-Gehäuse mit niedrigem Profil (1 mm)
Applikationen
- Industrieapplikationen
- Telekommunikation
- Medizinische Diagnoseausstattung
- Tragbare Elektronik
VEREINFACHTES APPLIKATIONSDIAGRAMM
Wirkungsgrad und Verlustleistung gegenüber Laststrom
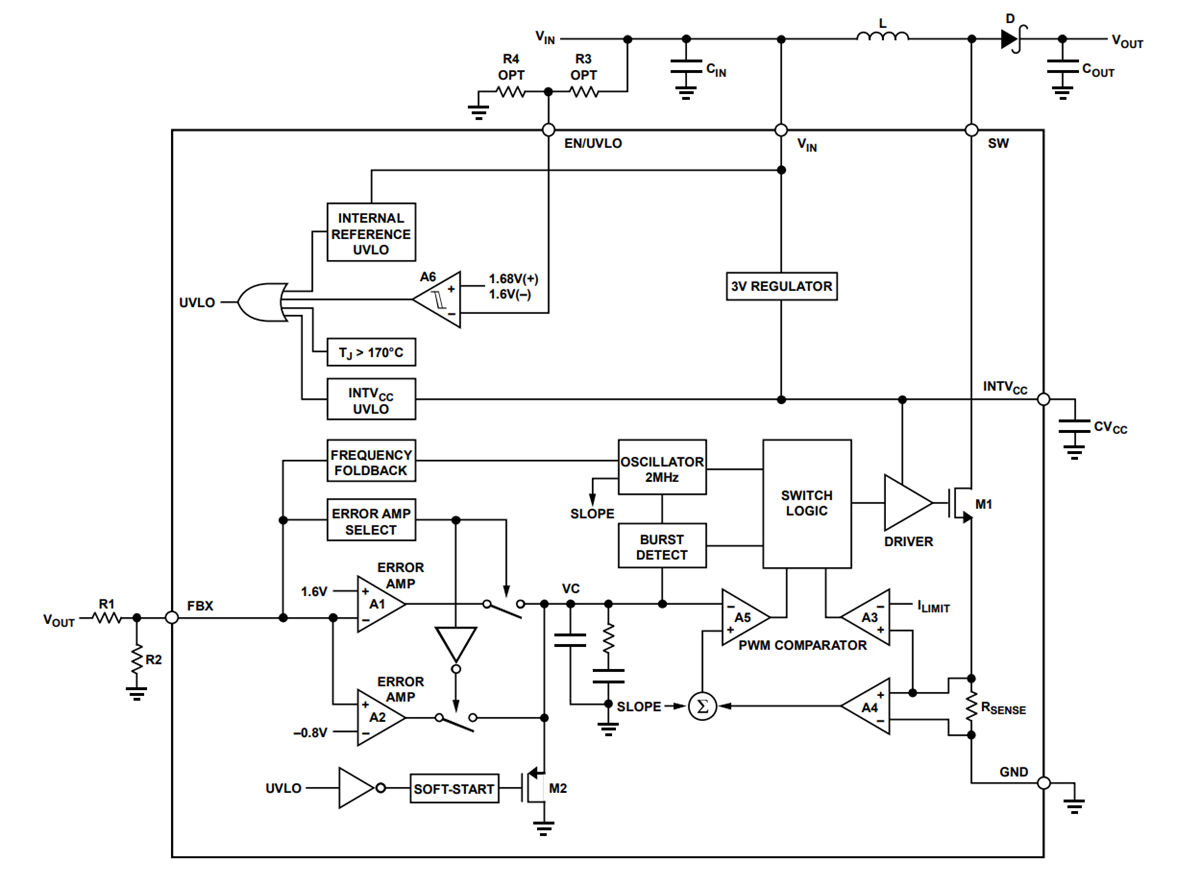
BLOCKDIAGRAMM
Veröffentlichungsdatum: 2024-07-29
| Aktualisiert: 2025-05-15
