Analog Devices Inc. ADPL54203 Isolierte Sperrwandler ohne Optokoppler
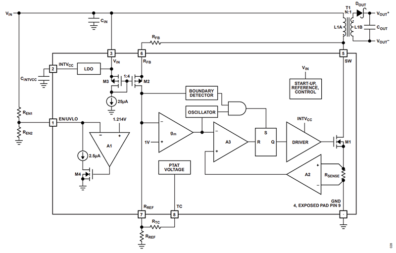
Die isolierten Sperrwandler ADPL54203 ohne Optokoppler von Analog Devices Inc. werden in einem Eingangsspannungsbereich von 3,2 V bis 40 V betrieben und liefern bis zu 17 W isolierte Ausgangsleistung. Die monolithischen, leistungsisolierten Sperrwandler benötigen keine dritte Wicklung oder einen Optoisolator für die Regelung, da sie die isolierte Ausgangsspannung direkt von der primärseitigen Sperrwellenform abgreifen. Die Ausgangsspannung wird mit zwei externen Widerständen und einem dritten optionalen Temperaturkompensationswiderstand programmiert. Der Boundary-Mode-Betrieb bietet eine kleine magnetische Lösung mit hervorragender Lastregelung, während der Burst-Mode-Betrieb mit geringer Welligkeit einen hohen Wirkungsgrad bei geringer Last aufrechterhält und gleichzeitig die Welligkeit der Ausgangsspannung minimiert.Der ADPL54203 von Analog Devices verfügt über einen 3,4A, 60V DMOS-Leistungsschalter, der zusammen mit der gesamten Hochspannungsschaltung und der Steuerlogik in einem thermisch optimierten 8-poligen SO-Gehäuse untergebracht ist. Der hohe Integrationsgrad und die Verwendung von Boundary- und Low-Ripple-Burst-Modi führen zu einer einfach zu handhabenden, komponentenarmen und hocheffizienten Anwendungslösung für die isolierte Energieversorgung.
Merkmale
- 3,4 A, 60 V Interner DMOS-Leistungsschalter
- 3,2 V bis 40 V Eingangsspannungsbereich
- Für die Regelung der Ausgangsspannung ist keine dritte Transformatorwicklung oder ein Optokoppler erforderlich
- Quasi-resonanter Boundary-Mode-Betrieb bei hoher Last
- Burst-Mode-Betrieb mit geringer Welligkeit bei geringer Last
- Niedriger Ruhestrom
- 115 µA im Ruhemodus
- 390 µA im Aktivmodus
- Minimale Last von < 0,5 % (typisch) für den vollen Ausgang
- Temperaturkompensation für Ausgangsdiode
- Interne Kompensation und Soft-Start
- Ausgangskurzschluss-Sicherung
- Genauer EN/UVLO-Schwellenwert und Hysterese
- Thermisch verbessertes 8-poliges SO-Gehäuse
Applikationen
- Isolierte Stromversorgungen für Hilfs-/Haushaltsgeräte
- Isolierte Stromversorgungen für Industrie und Medizin
Vereinfachtes Applikationsdiagramm
Blockdiagramm
Veröffentlichungsdatum: 2024-03-07
| Aktualisiert: 2024-03-14
