Analog Devices Inc. ADRF5144-EVALZ Evaluierungsboard
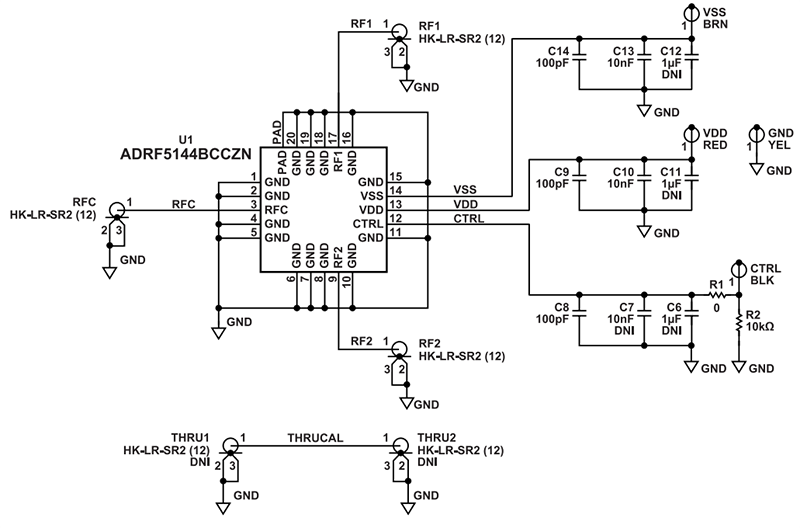
Das ADRF5144-EVALZ Evaluierungsboard von Analog Devices Inc. evaluiert die Funktionen und das Betriebsverhalten des ADRF5144 SPDT-Schalters (Single-Pole, Double-Throw, SPDT), der mithilfe des Siliziumverfahrens hergestellt wird. Die vollständig montierte und getestete ADRF5144-EVALZ-Anschlussplatine wird mit einem ADRF5144-Schalter und der Anwendungsschaltung bestückt geliefert.. Der ADRF5144-EVALZ verfügt über zwei Stromversorgungseingänge, einen Steuereingang und eine Masse.Merkmale
- Vollständig bestücktes Evaluierungsboard für den ADRF5144 Silizium-SPDT - Schalter
- Einfache Verbindung zu Testausrüstungen
- Durchlassleitung für Kalibrierung
- 5x kantenmontierte 2,92-mm-Stecker für die RF-Ein- und Ausgänge
- 50 Ω Impedanz
Erforderliche Ausrüstung
- DC-Netzteile
- Netzwerkanalysator
Schaltschema
Veröffentlichungsdatum: 2023-02-17
| Aktualisiert: 2023-12-18
