Analog Devices Inc. ADTF3175 Time-of-Flight-Modul mit 1-Megapixel
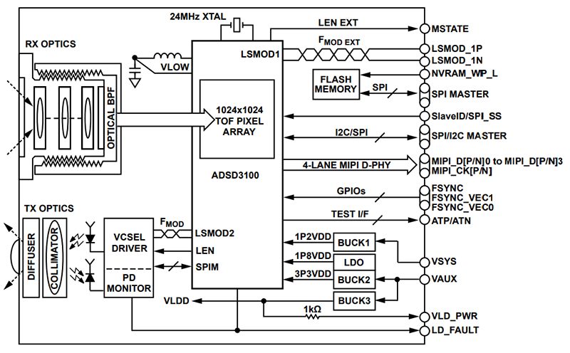
Das Analog Devices ADTF3175 Time-of-Flight-Modul mit 1-Megapixel basiert auf dem ADSD3100, einem indirekten Time-of-Flight-Imager (iToF) mit einem 1-Megapixel-CMOS, und ist für hochauflösende 3D-Tiefenerkennungs- und Visionssysteme ausgelegt. Das ADTF3175 enthält einen Linsen- und optischen Bandpassfilter für den Imager, eine Infrarot-Beleuchtungsquelle mit Optik, eine Laserdiode, einen Laserdiodentreiber und Fotodetektor, einen Flash-Speicher und Leistungsregler zur Erzeugung von lokalen Versorgungsspannungen. Die vollständig kalibrierten Rohbilddaten der ADTF3175 werden extern vom Host-Systemprozessor oder dem Tiefen-ISP verarbeitet, um das Tiefenerkennungssystem zu vervollständigen.Der Bilddatenausgang des ADTF3175 ist über eine 4-spurige MIPI-Schnittstelle (Mobile Industry Processor Interface), Camera Serial Interface 2 (CSI-2) Tx-Schnittstelle, elektrisch mit dem Hostsystem verbunden. Die Programmierung und der Betrieb des Moduls werden über 4-Draht-SPI- und serielle I2C-Schnittstellen gesteuert. Das Time-of-Flight-Modul ADTF3175 von Analog Devices mit 1 Megapixel misst 42 mm × 31 mm × 15,1 mm und arbeitet in einem Temperaturbereich von -20 °C bis +65 °C.
Merkmale
- 1024 × 1024 ToF-Imager mit 3,5 µm × 3,5 µm Pixeln
- 75° x 75° Sichtfeld (Field of View, FoV)
- Imager-Linsen - Unterbaugruppe mit 940-nm-Bandpassfilter
- Beleuchtungs-Unterbaugruppe mit Augenschutzunterstützung
- 4-spurige MIPI CSI-2 Tx-Schnittstelle, 1,5 Gbps pro Spur
- Serielle 4-Draht-SPI- und 2-Draht-I2C-Schnittstellen
- NVM (Flash) für die Modul-Startsequenz
- Leistungsregler für den lokalen Imager und die Beleuchtungsschienen
- Kalibrierte Modi bei Auflösungen von 1024 × 1024 und 512 × 512
- 0,4 m bis 4 m Tiefenbereich (Tiefenrauschen von 15 mm (max.), 15 % minimale Reflexion, <5 klux äquivalentes Sonnenlicht)
- ±3 mm Tiefengenauigkeit (über den gesamten Tiefenbereich)
Applikationen
- Machine-Vision-Systeme
- Robotik
- Gebäudeautomatisierung
- AR-Systeme (Augmented Reality)
Funktionales Blockdiagramm
Videos
Veröffentlichungsdatum: 2022-11-09
| Aktualisiert: 2025-03-10
