Analog Devices Inc. EVAL-ADUCM355EMCZ Development Board
Das EVAL-ADUCM355EMCZ Development Board von Analog Devices steuert und misst elektrochemische Sensoren und Biosensoren. Dieses ADUCM355 Board besteht aus einem Sockel, der für den Anschluss eines Sensors der 4er Baureihe geeignet ist. Das Board kann mit einem 2x AA-Batteriepack oder einem 3-V-Netzteil betrieben werden. Sensoren und Batterien sind nicht im Kit enthalten. Das EVAL-ADUCM355EMCZ EMC-/EMI-Kit für robuste elektrochemische Gassensorboards enthält ein Adapterboard, einen Programmier-Pod zur Unterstützung der Programmierung und zum Debuggen von Benutzercode.Videos
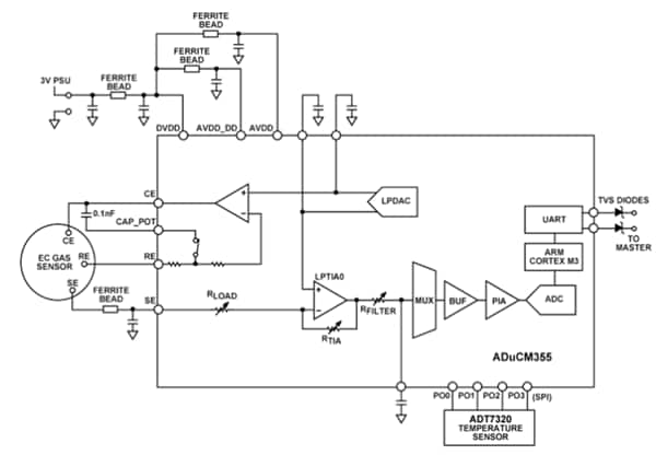
ADUCM355 Blockdiagramm
Veröffentlichungsdatum: 2019-05-08
| Aktualisiert: 2024-01-03
