Analog Devices Inc. EVAL-24TSSOPEBZ Evaluationsboard
Das Evaluationsboard EVAL-24TSSOPEBZ von Analog Devices hilft Entwicklern bei der Bewertung der Funktionen der 24-poligen TSSOP-Geräte im Schalter- und Multiplexer-Portfolio. Mithilfe der mitgelieferten Klemme können Entwickler das 24-polige TSSOP-Gerät im Zentrum des Evaluationsboards befestigen. Dadurch kann auf Löten verzichtet werden und die Platine ist wiederverwendbar für mehrere Geräte. Platz steht an der Spitze des EVAL-24TSSOPEBZ Evaluationsboards für Prototyping zur Verfügung. Jeder Kontakt des Bauteils hat einen entsprechenden Link von K1 bis K24, den Entwickler entweder auf VDD oder GND einstellen können. VDD und GND werden über Drähte und Schraubklemmen bereitgestellt. SMB-Steckverbinder auf der Platine ermöglichen die Zufuhr weiterer externer Signale an das Gerät.Merkmale
- 24-lead TSSOP evaluation board
- Clamp allows the main device to be easily changed
- Gold pin connectors allow the addition of passive components
- SMB connectors for the input/output of signals
- Additional space on-board to allow for prototyping
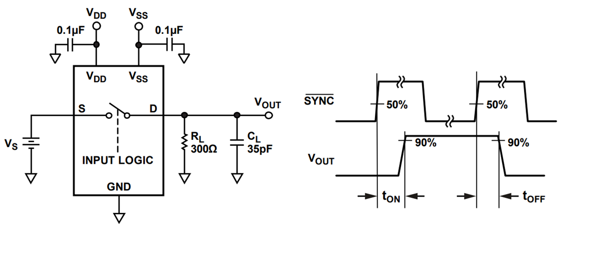
Switching Times
Associated Products
- ADG1334 Quad SPDT ±15V/+12V Switches
- ADG1414 9.5Ω RON, ±15V/+12V/±5V iCMOS, Serially-Controlled Octal SPST Switches
- ADG1434 4Ω RON, Quad SPDT ±15V/+12V/±5V iCMOS Switches
- ADG1438 Serially Controlled, ±15V/+12V/±5V, 8-Channel, iCMOS Multiplexers/Matrix Switches
- ADG1439 Serially Controlled, ±15V/+12V/±5V, 4-Channel, iCMOS Multiplexers/Matrix Switches
- ADG1634 4.5Ω RON, Quad SPDT ±5V, +12V, +5V, and +3.3V Switches
- ADG3123 8-Channel CMOS Logic to High-Voltage Level Translator
- ADG3245 2.5V/3.3V, 8-Bit, 2-Port Level Translating, Bus Switch
- ADG3246 2.5V/3.3V, 10-Bit, 2-Port Level Translating, Bus Switch
- ADG3300 Low Voltage 1.15V to 5.5V, 8-Channel Bi-directional Logic Level Translator
- ADG3308 Low Voltage, 1.15V to 5.5V, 8-Channel Bi-directional Logic Level Translators
- ADG5234 High Voltage Latch-Up Proof, Quad SPDT Switches
- ADG5434 High Voltage Latch-Up Proof, Quad SPDT Switches
- ADG714 CMOS, Low Voltage Serially Controlled, Octal SPST Switches
- ADG715 CMOS, Low Voltage Serially Controlled, Octal SPST Switches
- ADG734 CMOS, 2.5Ω Low Voltage, Quad SPDT Switches
Veröffentlichungsdatum: 2017-01-04
| Aktualisiert: 2022-03-11
