Analog Devices Inc. EVAL-ADA4352-2EBZ Evaluierungsboard
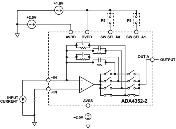
Analog Devices Inc. EVAL-ADA4352-2EBZ Evaluation Board wurde entwickelt, um den ADA4352-2, einen kompakten, monolithischen, zweikanaligen Präzisions- und Programmable Gain Trans-Impedance Amplifier (PGTIA) zu testen. Dieses Evaluation Board verfügt über wichtige Komponenten, um schnell und einfach zu arbeiten und zu evaluieren. Die Platine EVAL-ADA4352-2EBZ verfügt über kantenmontierte SMA-Anschlüsse und Testpunkte zum einfachen Anschluss von Testgeräten. Dieses Board enthält sechs Shunt-Anschlüsse (vier nutzbare und zwei zusätzliche) und ein bestücktes EVAL-ADA4352-2EBZ Evaluation Board. Die EVAL-ADA4352-2EBZ Platine bietet eine vierlagige Leiterplatte mit den Abmessungen 2,9 Zoll x 2,25 Zoll.Merkmale
- Voll funktionsfähiges Evaluation Board für den ADA4352-2, eine kleine, zweikanalige PGTIA- und AFE-Komplettlösung in einem 3 mm x 3 mm 16-poligen LFCSP-Gehäuse
- Ermöglicht schnelles Prototyping
- Möglichkeit zur Steuerung der PGTIA-Logik über zweipolige Stiftleisten oder SMA-Anschlüsse
- Ermöglicht eine benutzerdefinierte Schaltungskonfiguration und enthält Vorkehrungen für Fotodioden
- Erhältlich mit SMA-Anschlüssen und Testpunkten für den einfachen Anschluss an Testgeräte
Lieferumfang Kit
- Ein bestücktes Evaluation Board
- Sechs Shunt-Anschlüsse (vier nutzbare und zwei zusätzliche)
Erforderliche Ausrüstung
- Hardware:
- Digitales Multimeter (Agilent 34.401 A)
- Stromversorgung (Agilent E3631)
- Quellmessgerät (Keithley 2400) für den Eingang als Stromquelle
- Hochpräzise Spannungsquelle (DATEL DVC-8500) für Spannungsquelleneingang
- Kabel und Komponenten:
- Kabel SMA (Stecker) auf BNC-Stecker (Stecker)
- ADAPTER von BNC-Stecker (Buchse) auf zwei Bananenstecker
- Banane zum Testen von Clip-Kabeln
- SMA 50 Ω Anschluss
Schnellstart Transimpedanz-Verstärkerschaltung
Schaltplan
Veröffentlichungsdatum: 2024-11-05
| Aktualisiert: 2025-05-28
