Analog Devices Inc. ADRF5301 SPDT-Schalter-Evaluierungsboard

Das Analog Devices Inc. ADRF5301 SPDT-Schalter-Evaluierungsboard ist zur Evaluierung des Betriebsverhaltens und der Funktionen der ADRF5301 reflektierenden Silizium-SPDT-Schalter ausgelegt. Die ADRF5301 Schalter bieten einen Frequenzbereich von 37 GHz bis 49 GHz, eine geringe Einfügungsdämpfung und eine hohe Isolierung. Das ADRF5301-EVALZ Board verfügt über einen 2,4-mm-Steckverbinder, einen ADRF5301 Schalter und die Applikationsschaltung auf der Primärseite des Boards.

Merkmale

  • Vollständig bestücktes Evaluierungsboard für den ADRF5301
  • Einfache Verbindung zu Testanlagen
  • On-Board-Durchsteckmontage für die Kalibrierung

Applikationen

  • Kommunikation
  • Luft- und Raumfahrt und Verteidigung

Erforderliche Ausrüstung

  • DC-Netzteil
  • Netzwerk- und Spektrumanalysator

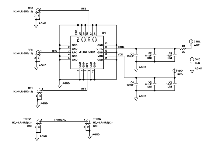
Schaltplan

Analog Devices Inc. ADRF5301 SPDT-Schalter-Evaluierungsboard
Veröffentlichungsdatum: 2022-12-05 | Aktualisiert: 2022-12-07