Analog Devices Inc. EVAL-CN0270-EB1Z Platine
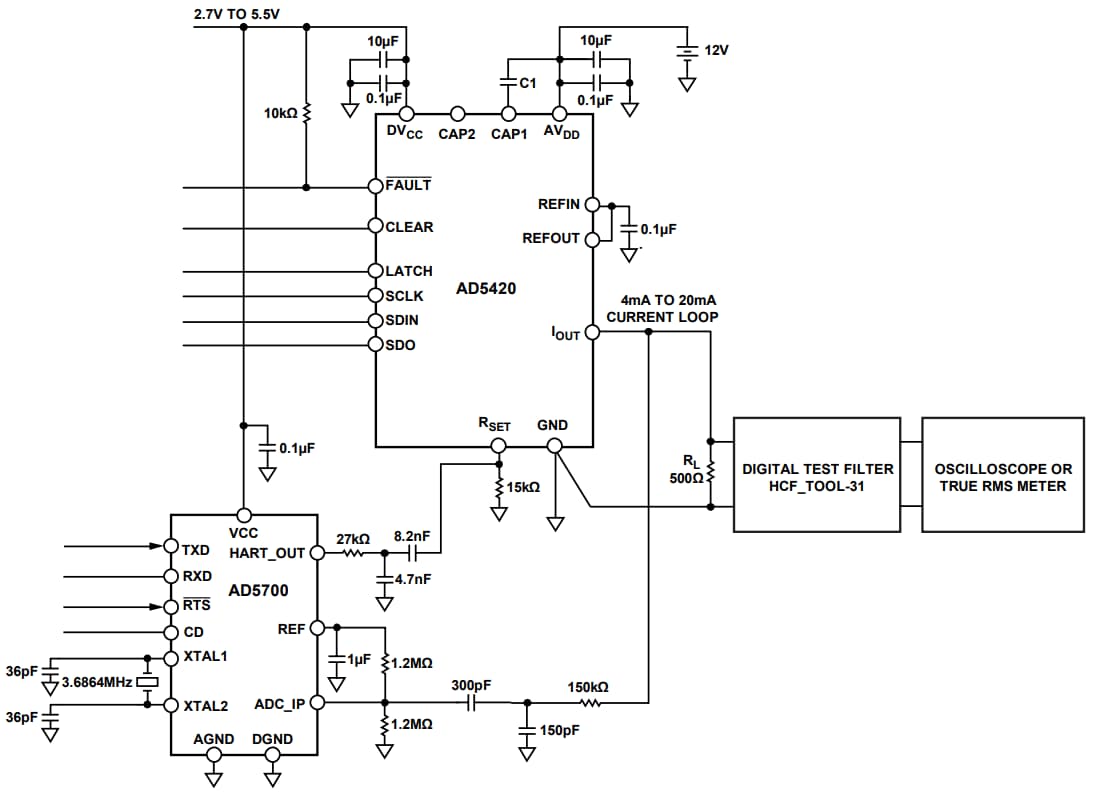
Die Analog Devices EVAL-CN0270-EB1Z hilft Designern bei der Entwicklung einer vollständigen 4mA bis 20mA HART-Lösung. Die EVAL-CN0270-EB1Z kombiniert ein HART-kompatibles Modem mit dem branchenweit niedrigsten Stromverbrauch und kleinsten Footprint mit dem 16-Bit-DAC AD5700/AD5420 und einer UART-Schnittstelle, um einen HART-fähigen Stromausgang mit 4mA bis 20mA zu liefern. Wenn ein interner Oszillator mit einer Genauigkeit von 0,5% erforderlich ist, können Designer das HART®-Modem AD5700-1 mit geringem Stromverbrauch integrieren. Unter Verwendung der EVAL-CN0270-EB1Z können Designer eine vollständige 4mA bis 20mA HART-Lösung erstellen, wie sie in netzbetriebenen Sendeanwendungen eingesetzt wird, in denen eine Vielzahl von Eingangssignalen (RTD, TC und Ohm) in ein skalierbares analoges Ausgangssignal mit 4mA bis 20mA umgewandelt werden. Das EVAL-CN0270-EB1Z Paket beinhaltet die EVAL-CN0270-EB1Z mit dem J-Link OB-Emulator (USB-SWD/UART-EMUZ) zur Verbindung mit einem PC, auf dem die Auswertungssoftware ausgeführt wird.Erforderliche Ausrüstung
- CN-0270 evaluation board (EVAL-CN0270-EB1Z)
- CN-0270 evaluation board software
- J-Link OB emulator (USB-SWD/UART-EMUZ) included with EVAL-CN0270-EB1Z
- PC running Windows® XP or higher with USB port
- 10.8V to 36V power supply
- Digital test filter (HCF_TOOL-31 available from the HART Communication Foundation)
- Load resistor, 500Ω
- Oscilloscope, Tektronix DS1012B or equivalent
Circuit Note
Veröffentlichungsdatum: 2015-06-03
| Aktualisiert: 2022-03-11
