Analog Devices Inc. EVAL-CN0397-ARDZ Evaluationsboard
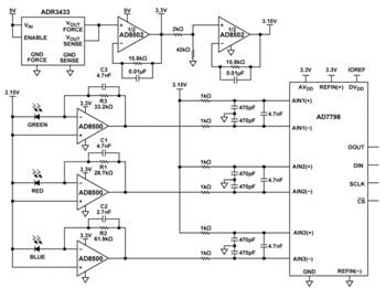
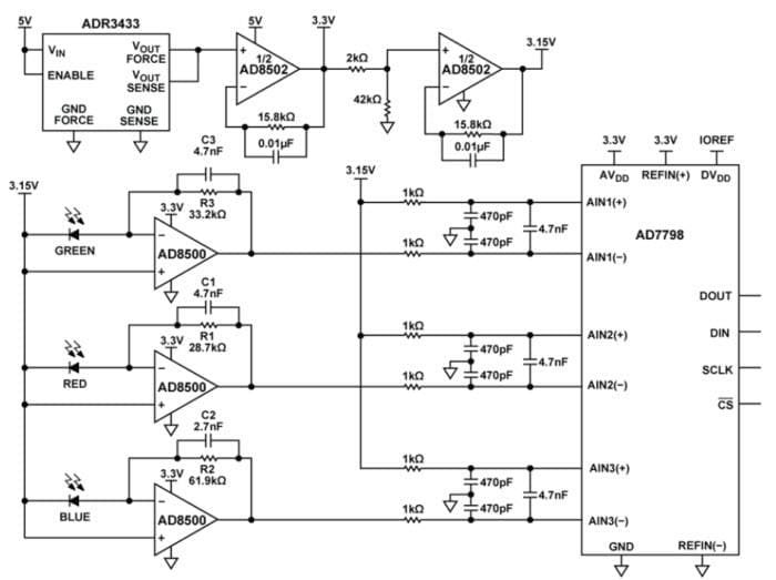
Das Evaluationsboard EVAL-CN0397-ARDZ von Analog Devices in Arduino-Shield-Bauform ermöglicht ein schnelles Prototyping mit dem System CN0397 zur intelligenten Erfassung und Erkennung von sichtbarem Licht. Das intelligente System zur Erkennung und Erfassung sichtbaren Lichts CN0397 erfasst das sichtbare Lichtspektrum (rot, grün und blau) und misst seine Intensität. Die Rückmeldung des Lichts ermöglicht Entwicklern die Intensität von rotem, grünem oder blauem Licht auf Pflanzen oder Setzlingen, abhängig von der Wachstumsphase der Pflanze, zu steuern. Da in diesem System keine optischen Filter oder andere mechanischen Komponenten enthalten sind, ist das CN0397 sehr robust.Merkmale
- Color light recognition system
- Smart agriculture applications
- 16-bit digitization
- Low power
- Arduino-compatible form factor
Veröffentlichungsdatum: 2016-09-06
| Aktualisiert: 2022-03-11
