Analog Devices Inc. EVAL-CN0536-ARDZ Schaltungs-Evaluierungsboard
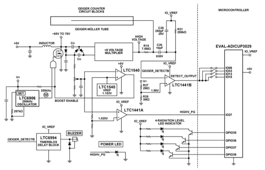
Das Analog Devices Inc. EVAL-CN0536-ARDZ Schaltungs-Evaluierungsboard ist ein stromsparendes Geiger-Müller-Zählrohr in einem Arduino Shield-Formfaktor, das mit einer Systemversorgung von 3 V bis 5 V betrieben wird. Das Evaluierungsboard verfügt über ein kostengünstiges Netzteil für die Hochspannungserzeugung, das robust ist und einen einstellbaren Spannungsausgang von 280 V bis 500 V bietet.Das ADI EVAL-CN0536-ARDZ Schaltungs-Evaluierungsboard erzeugt mit dem LTC6906 programmierbaren Präzisions-Oszillator, der vielseitig, kompakt und benutzerfreundlich ist, einen Hochspannungsausgang. Der LTC6906 kann so eingestellt werden, dass er mit einem einzelnen benutzerdefinierten Widerstandswert von 10 kHz bis 1 MHz oszilliert. Das Referenzschaltungdesign ist mit den meisten der heute auf dem Markt erhältlichen Geiger-Müller-Zählrohre mit einer Nennspannung von 280 V bis 500 V kompatibel.
Zur Einstellung und Regelung der Hochspannungs-Ausgangsversorgung und zur Erfassung der unverwechselbaren Impulse der Geiger-Müller-Zählrohre stellt der LTC1540 Nano-Leistungskomparator mit integrierter Spannungsreferenz genau den vom Benutzer benötigten Spannungsausgang fest. Der LTC1441 Dual-Komparator mit extrem niedrigem Stromverbrauch wandelt den Geiger-Müller-Impuls in den Logikpegel von 3 V oder 5 V um.
Der LT6994 ist ein programmierbarer Verzögerungsblock-Timer mit einem Bereich von 1 µs bis 33,6 Sekunden. Darüber hinaus erzeugt der leistungsstarke Verzögerungsblock-Timerchip des LT6994 ein Klickgeräusch zu einem regelmäßigen Summer. Der LT6994 ist Teil der TimerBlox®-Produktfamilie von vielseitigen Silizium-Timing-Bauteilen. Der einzelne RSET-Widerstand programmiert eine interne Steueroszillatorfrequenz und legt die Zeitbasis des LT6994 fest. Die Eingangs-zu-Ausgangs-Verzögerung wird von diesem Steueroszillator und internen Taktteiler bestimmt.
Die Schaltung verfügt außerdem über LEDs, die Strahlungspegel, Zählergebnisse, microSieverts pro Minute über die USB-UART-Terminalanzeige oder das Internet über MQTT anzeigen.
Merkmale
- Kompatibel mit vielen Geiger-Müller-Zählrohre
- Programmierbare Hochspannungsversorgung
- Akustische und sichtbare Alarmanzeigen
Erforderliche Ausrüstung
- EVAL-CN0536-ARDZ
- EVAL-ADICUP3029
- microUSB-Kabel
- Ein Host-Computer mit einem seriellen Terminalprogramm, wie z. B. TeraTerm oder PuTTYA
- Eine sichere Strahlungsquelle, wie z. B. Flinn Scientific AP8795 1μCi Cobalt-60 Gamma-Quelle oder ähnliches
- ADuCM3029_demo_cn0536_uart.hex Softwaredatei
Layout
Blockdiagramm
