Analog Devices Inc. EVAL-CN0586-ARDZ Evaluierungsboard
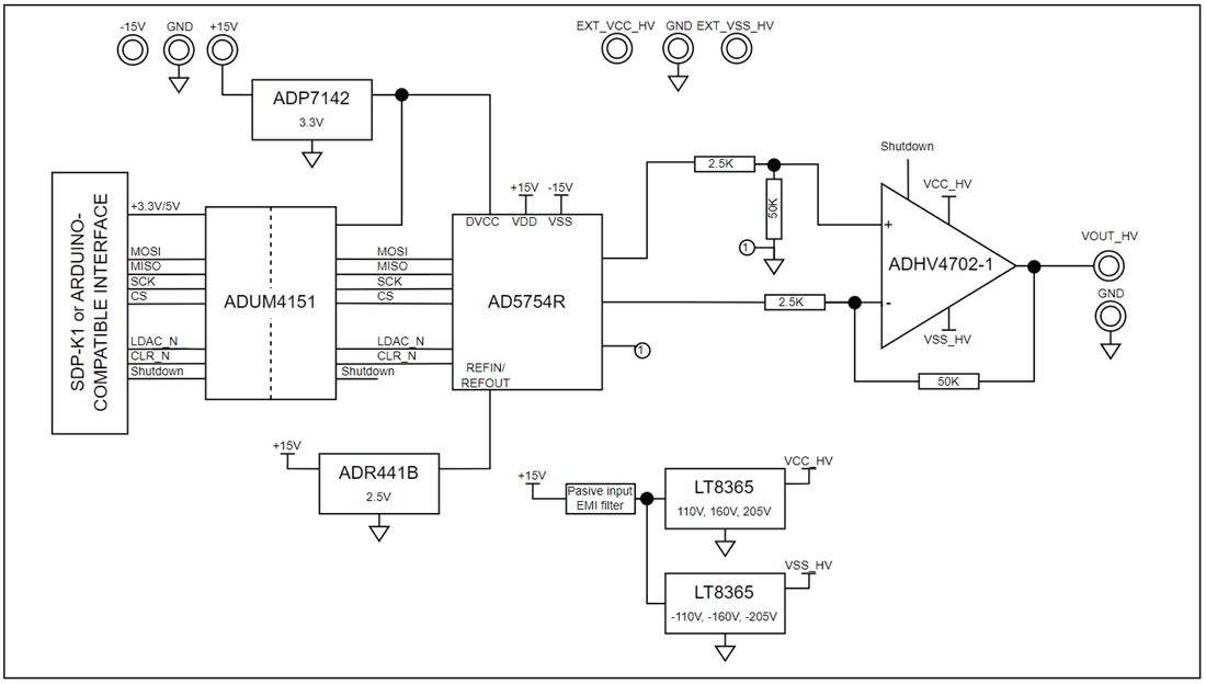
Das EVAL-CN0586-ARDZ Evaluierungsboard von Analog Devices enthält die gesamte Signalkette des CN0586, einer bipolaren Präzisions-Hochspannungs- Ausgangsantriebslösung mit einer Ausgangsspannung von bis zu 200 V und einer digitalen Schnittstellenisolierung Das Evaluierungsboard wird mit einer externen Dual-Versorgung von +/-15V betrieben. Es verfügt über eine On-Board-Low-Dropout (LDO) -, Präzisionsreferenz- und Hochspannungs(HV) -Leistungslösung für die verschiedenen Teile der Signalkette.Das EVAL-CN0586-ARDZ nutzt den AD5754R Vierkanal-Spannungsausgangs-DAC und den ADHV4702-1, einen rauscharmen HV-Verstärker in einer Konfiguration, die in der Abbildung unten gezeigt wird, die eine Spannweite von bis zu 200 V und einen 20 mA-Stromantrieb an den Ausgängen erzeugen kann. Der CN0586 enthält Sicherheitsfunktionen wie digitale Schnittstellenisolierung, temperatur- oder softwaregesteuerte Abschaltung und DAC-Ausgangsschutz, wie im CN0586 Schaltungshinweis beschrieben.
in Kombination mit dem SDP-K1 Board (EVAL-SDP-CK1Z) von analog Devices und der Open-Source-Firmware kann die Applikationssoftware Analysis-Control-Evaluation(ACE)-Software mit dem EVAL-CN0586-ARDZ über die Linux Industrial Input/Output (IIO)-Bibliothek (libiio), die Bindungen für C, C#, MATLAB, Python und LabVIEW enthält, problemlos mit dem EVAL-CN0586-ARDZ kommunizieren. Die FirmWare vereinfacht die Bauteilkonfigurationen, ermöglicht Benutzern die Auswahl aus den vordefinierten HV-Ausgangsbereichen und legt den Ausgang mit wenigen Klicks fest.
Merkmale
- Vollständig bestücktes Evaluierungsboard für den CN0586
- Software auswählbare Ausgangsspannungen bis zu 200 V.
- +/-100V und +200 V Leistungslösung vom 15 V Eingang
- On-Board-Präzisions-Spannungsreferenz
- Arduino-Uno-Formfaktor
- Open-Source-Firmware — Beispiel
- Diverse sicherheitstechnische Merkmale bei Hochspannung (HV)
Applikationen
- PLC/DCS Analoge Eingangsmodule
- Datenerfassung
- Dehnungsmessstreifen-Transducer
- Druckmessung
- Temperaturmessung
- Durchflussmessung
- Waagschalen
- Chromatografie
- Messgeräte für Medizin und Wissenschaft
Weitere Ressourcen
Vereinfachtes Blockdiagramm
