Analog Devices Inc. EVAL-LTC6228IS8 Evaluierungsboard
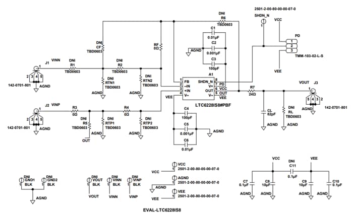
Das EVAL-LTC6228IS8 Evaluierungsboard vonAnalog Devices Inc. ist zur Evaluierung der LTC6228 Operationsverstärker mit Rail-to-Rail-Ausgang und geringer Verzerrung und Abschaltung ausgelegt. Dieses Evaluierungsboard ist ein vorbestücktes Board auf einer Bufferkonfiguration mit einem Nachtiefpassfilter bei einer Grenzfrequenz von 80 MHz. Das EVAL-LTC6228IS8 Board unterstützt auch andere typische Operationsverstärker-Konfigurationen und verfügt über Vorrichtungen für typische Applikationen des LTC6228, die einen aktiven Filter enthalten. Das vierlagige Evaluierungsboard akzeptiert SMA-Steckverbinder zur Kantenmontage an den Ein- und Ausgängen. Dies gewährleistet eine effiziente Verbindung zu Testgeräten und anderen Schaltungen. Das EVAL-LTC6228IS8 Board von Analog Devices bietet ausreichend Testpunkte für Signalpins und Erdungen, während optimierte Leistungs- und Masseflächen einen rauscharmen Betrieb mit hoher Geschwindigkeit gewährleisten. Dieses Evaluierungsboard akzeptiert C0402 oder C0603 SMT-Komponenten und C1206 Bypass-Kondensatoren für C8 und C9.Merkmale
- Ermöglicht ein effizientes Prototyping
- Benutzerdefinierte Schaltungskonfiguration
- Vorrichtungen für SMA-Steckverbinder zur Kantenmontage
- Einfache Verbindung zu Testgeräten und anderen Schaltungen
- RoHS-konform
Applikationen
- Optische Elektronik
- Schnelle Transimpedanzverstärker
- Antrieb von A/D-Wandlern mit hohem Dynamikbereich
- Aktive Filter
- Videoverstärker
- Einendige zu differenzielle Hochgeschwindigkeits-Umwandlung
- Niedrigspannungs-Hi-Fi-Verstärkung
Erforderliche Ausrüstung
- DC-Netzteile mit zwei Ausgängen
- Signalgeneratoren
- 3 x Bananenstecker-zu-Grabber-Kabel
- 2x SMA-zu-BNC-Steckerkabel
Schaltschema
Übersicht
Veröffentlichungsdatum: 2020-02-24
| Aktualisiert: 2024-09-12
