Analog Devices Inc. EVAL-LTC6229MS8E Evaluierungsboard
Das EVAL-LTC6229MS8E Evaluierungsboard vonAnalog Devices Inc. ist zur Evaluierung der LTC6229 Operationsverstärker mit Rail-to-Rail-Ausgang und geringer Verzerrung und Abschaltung ausgelegt. Dieses Evaluierungsboard ist ein vorbestücktes Board auf einer Bufferkonfiguration mit einem Nachtiefpassfilter bei einer Grenzfrequenz von 142 MHz. In dieser Konfiguration kann der Operationsverstärker LTC6229 als schneller Analog-Digital-Wandler eingesetzt werden. Das Board EVAL-LTC6229MS8E bietet Vorrichtungen für typische Applikationen des LTC6229, einschließlich eines rauscharmen Hochgeschwindigkeits-, Niederspannungs-Eingangsverstärkers und aktiven Filters. Dieses vierlagige Evaluierungsboard akzeptiert SMA-Steckverbinder zur Kantenmontage an den Ein- und Ausgängen für eine effiziente Verbindung zu Testgeräten oder anderen Schaltungen. Das EVAL-LTC6229MS8E Evaluierungsboard bietet optimierte Leistungs- und Masseflächen für einen rauscharmen Hochgeschwindigkeitsbetrieb. Dieses Evaluierungsboard akzeptiert C0402- und C0603- SMT-Komponenten und C1206-Bypass-Kondensatoren für C5 und C6.Merkmale
- Ermöglicht ein effizientes Prototyping
- Benutzerdefinierte Schaltungskonfiguration
- Vorrichtungen für SMA-Steckverbinder zur Kantenmontage
- Einfache Verbindung zu Testgeräten und anderen Schaltungen
- RoHS-konform
Applikationen
- Optische Elektronik — Schnelle Transimpedanzverstärker
- Steuert ADCs mit hohem Dynamikbereich an
- Aktive Filter
- Videoverstärker
- Einendige zu differenzielle Hochgeschwindigkeits-Umwandlung
- Niedrigspannungs-Hi-Fi-Verstärkung
Erforderliche Ausrüstung
- DC-Netzteile mit zwei Ausgängen
- Zweikanal-Signalgenerator
- Oszilloskop
- 3 x Bananenstecker-zu-Grabber-Kabel
- 4 x SMA-zu-BNC-Steckerkabel
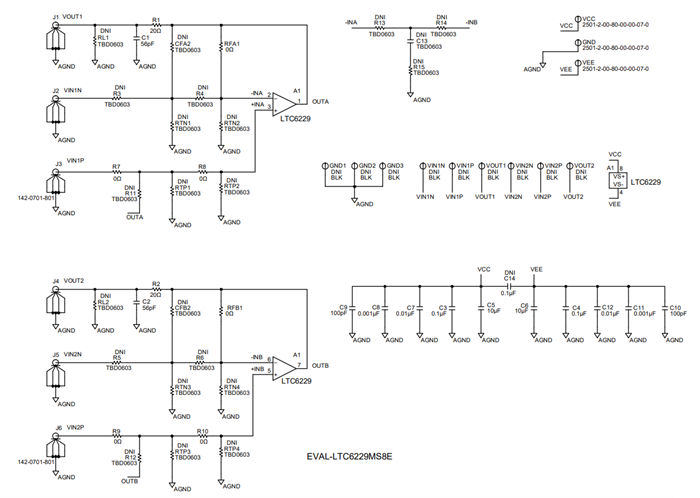
Schaltschema
Übersicht
Veröffentlichungsdatum: 2020-02-27
| Aktualisiert: 2024-09-12
