Analog Devices Inc. LT3041 Low–Dropout–Linearregler

Analog Devices Inc. LT3041 Low–Dropout–Linearregler (LDO) sind als Präzisionsstromreferenz mit nachgeschaltetem Hochleistungs–Spannungspuffer konzipiert. Diese Regler zeichnen sich durch ein extrem niedriges Rauschen und eine extrem hohe Versorgungsspannungsdurchgriff (PSRR)–Architektur aus und eignen sich für die Versorgung rauschempfindlicher Applikationen. Die LT3041 Linearregler zeichnen sich außerdem durch einen Ausgangsstrom von 1 A, einen weiten Eingangsspannungsbereich von 2,2 V bis 20 V, einen Ausgangsspannungsbereich von 0,2 V bis 15 V und eine Präzisions–Aktivierungs/UVLO aus. 

Die LT3041 DVDs Linearregler sind benutzerfreundlich und verfügen über einen Kurzschlussschutz, einen Schutz für die sichere Betriebsfläche, einen Verpolungsschutz, einen Rückstromschutz und eine thermische Abschaltung mit Hystereseschutz. Diese Regler verfügen über eine VIOC–Tracking–Funktion zur Steuerung eines vorgelagerten Wechselrichters, um eine konstante Spannung am LT3041 aufrechtzuerhalten und so die Verlustleistung zu minimieren. Zu den typischen Applikationen gehören HF–Stromversorgung, rauscharme Messgeräte, Nachregler für Schaltnetzteile und Diagnostik.

 

Merkmale

  • 1μV RMS ultra–niedriges Ausgang–RMS–Rauschen (10 Hz bis 100 kHz)
  • 3 nV/√Hz bei 10 kHz extrem niedrige Spektraldichte des Ausgangsrauschens
  • 8μVp–p (0,1 Hz bis 10 Hz) extrem niedriges 1/f–Rauschen
  • 80 dB bei 1 MHzz ultrahoher PSRR
  • 1 A Ausgangsstrom
  • 2,2 V bis 20 V weiter Eingangsspannungsbereich
  • Einzelner Kondensator verbessert Rauschen und PSRR
  • SET–Pin–Strom:
    • 100 µAA, ±0,5 %% anfängliche Genauigkeit
  • VIOC–Pin zur Steuerung der Verlustleistung
  • Einzelwiderstandsprogramme Ausgangsspannung
  • Programmierbare Strombegrenzung
  • 310 mV niedrige Dropout–Spannung
  • 0,2 V bis 15 V Ausgangsspannungsbereich
  • Programmierbares Leistung–Good
  • Schnelle Startfähigkeit
  • Präzisionsfreigabe/UVLO
  • Parallelschaltbar für geringeres Rauschen und höheren Strom
  • Interne Strombegrenzung mit Foldback
  • Minimaler Ausgangskondensator:
    • 2 parallele 10µF Keramik
  • Kompaktes und niedriges Profil
  • Erhältlich in 14-lead, 4 mm x 3 mm, DFN–Gehäuse

Applikationen

  • HF Stromversorgung:
    • Phasenregelschleifen
    • Spannungsgesteuerte Oszillatoren
    • Mischer
    • Rauscharme Verstärker
    • Leistungsverstärker
  • Rauscharme Messgeräte
  • Hochgeschwindigkeits– und Hochpräzisionsdatenwandler
  • Medizinische Applikationen:
    • Bildgebung und Diagnostik
  • Nachregler für Schaltnetzteile

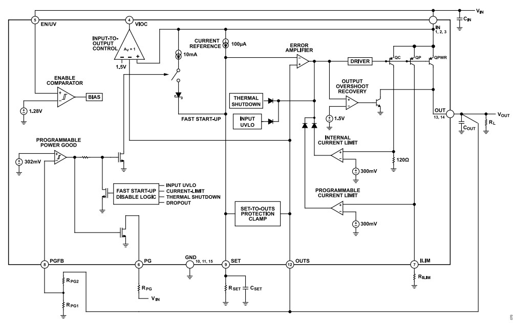
Funktionales Blockdiagramm

Blockdiagramm - Analog Devices Inc. LT3041 Low–Dropout–Linearregler

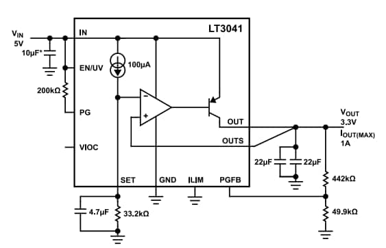
Applikationsdiagramm

Applikations-Schaltungsdiagramm - Analog Devices Inc. LT3041 Low–Dropout–Linearregler
Veröffentlichungsdatum: 2022-12-09 | Aktualisiert: 2022-12-22