Analog Devices Inc. LT306x Demonstrationsboards
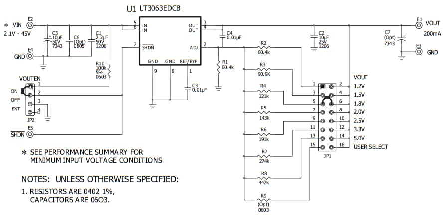
Analog Devices Inc. LT306x Demonstrationsboards sind zur Evaluierung der LT306x Low-Dropout-Linear-Spannungsregler ausgelegt. Diese Boards enthalten die jeweiligen LT306x Regler in einem 8-Pin-DFN-Gehäuse von 2 mm x 3 mm. Die Eingangsversorgung für die LT306x Regler wird von einem 2,2-µF-Keramikkondensator umgangen und auf dem Eingang ist außerdem ein 50-V-Tantal-Polymerkondensator vorhanden. Dieser Kondensator dämpft die Schwingung, die auftreten kann, wenn der Eingang mit langen Leitungen bei laufendem Betrieb angeschlossen wird. Der Ausgang der LT306x Demonstrationsboards verwendet einen 10-nF-Kondensator und die interne Referenz wird mit einem 10-nF-Kondensator zur Reduzierung des Ausgangsrauschens und Programmierung des Sanftanlaufs umgangen. Diese Demonstrationsboards verfügen außerdem über einen Durchführungskondensator zur Verbesserung des Last-Einschwingsverhaltens und Reduzierung des Rauschens bei höheren Ausgangsspannungen.Die LT306x Demonstrationsboards verfügen über einen Widerstandsteiler, der die Ausgangsspannung festlegt und eine Steckbrücke, die den Teiler zur Einstellung der Ausgangsspannung anpasst. Die Ausgangsspannung kann entweder auf 1,2 V, 1,5 V, 1,8 V, 2 V, 2,5 V, 3,3 V, 5 V oder auf eine Spannung, die vom Benutzer programmiert wird, eingestellt werden. Die LT306x Regler verfügen über eine ausgezeichnete Regulierung sowie ein schnelles Verhalten gegenüber Lasttransienten und tolerieren große Eingangsspannungsschwankungen sowie eine Entladung ihres Ausgangs auf geregelte Art und Weise. Diese LT603x Regler zielen auf Systeme mit Eingängen ab, die batteriebetrieben sind oder über mehrere Quellen verfügen, insbesondere diejenigen mit empfindlichen Lasten.
Merkmale
- Eingangsspannungsbereich: 2,1 V bis 45 V
- Die Ausgangsspannung kann entweder auf 1,2 V, 1,5 V, 1,8 V, 2 V, 2,5 V, 3,3 V, 5 V oder auf einen benutzerprogrammierten Wert eingestellt werden
- Interne Referenz wird mit einem 10-nF-Kondensator umgangen
- 10-nF-Durchführungskondensator
- Eingangsversorgung wird durch einen 2,3-µF-Keramikkondensator umgangen
- 50-V-Tantal-Polymerkondensator am Eingang
- Ausgezeichnete Regelung
- Schnelles Verhalten gegenüber Lasttransienten
- Toleriert große Eingangsspannungsschwankungen
