Analog Devices Inc. LT3750A Kondensator-Ladegerät-Controller
Analog Devices Inc. LT3750A Kondensator-Ladegerät-Controller sind Sperrwandler, die für ein schnelles Laden von großen Kondensatoren auf eine vom Benutzer einstellbare Zielspannung ausgelegt sind. Dieses Bauteil lädt Kondensatoren jeder Größe auf und steuert Hochstrom-NMOS-FETs an. Die LT3750A Kondensator-Ladegerät-Controller enthalten das Begrenzungsmodus-Steuerschema, das Übergangsverluste und die Transformatorgröße reduziert. Die Ausgangsspannung kann über zwei externe Widerstände und das Windungsverhältnis des Transformators einfach eingestellt werden. Die LT3750A Kondensator-Ladegerät-Controller können von einer großen Auswahl von Stromquellen mit einem großen Eingangsspannungsbereich von 3 V bis 24 V betrieben werden. Die niedrige Strommessung von 78 mV ermöglicht eine präzise Begrenzung des Spitzenschaltstroms und trägt zur Optimierung des Wirkungsgrads bei. Eine typische Applikation kann einen Kondensator von 100 µF auf 300 V in weniger als 300 ms laden. Diese Controller eignen sich hervorragend für den Einsatz in Notfall-Rundumleuchten, professionellen Blitzlicht-Systemen, elektrischen Zäune, Zündern, Hochspannungs-Stromversorgungen und Sicherheitssteuerungssystemen.Merkmale
- Lädt Kondensatoren jeder Größe auf
- Einfach einstellbare Ausgangsspannung
- Treibt NMOS-Hochstrom-FETs an
- Primärseitige Erkennung – kein Ausgangsspannungsteiler erforderlich
- Großer Eingangsspannungsbereich: 3 V bis 24 V
- Betriebstemperaturbereich: -40 °C bis +85 °C
- In einem 10-Pin-MS-Gehäuse verfügbar
Applikationen
- Notfall-Rundumleuchten
- Professionelle Blitzlicht-Systeme
- Sicherheits-/Bestandsüberwachungs-Systeme
- Hochspannungs-Stromversorgung
- Elektrische Zäune
- Zünder
Typische Applikations-Schaltung
Leistungsdiagramme
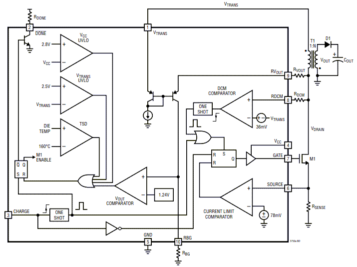
Blockdiagramm
Veröffentlichungsdatum: 2021-07-29
| Aktualisiert: 2022-03-11
