Analog Devices Inc. LT3966 Quad-LED-Aufwärtstreiber
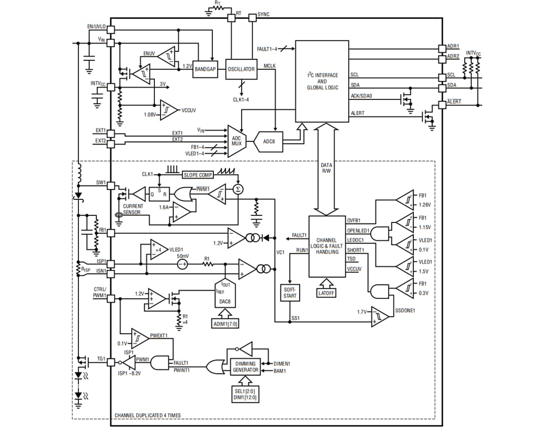
Der Analog Devices Inc. LT3966 Quad-LED-Aufwärtstreiber ist ein monolithischer Vierkanal-Aufwärtstreiber mit I2C-Programmierbarkeit und einem On-Board-Analog-Digital-Wandler (ADC). Jeder Kanal bietet einen 60-V-Strommodus-Aufwärtswandler mit einem internen 1,6-A-DMOS-Leistungsschalter sowie internen und externen Analog- und PWM-Verdunkelungsfunktionen. Zu den I2C-programmierbaren Funktionen gehören ein digitaler 13-Bit-PWM-Generator (8192:1), ein analoger 8-Bit-Verdunkelungs-Digital-Analog-Wandler (DAC) und eine flexible Meldung und Behandlung von Fehlern. Der integrierte 8-Bit-ADC ermöglicht dem LT3966 die Messung der Ausgangsspannung und des Ausgangsstroms der einzelnen Kanäle sowie der Chip-Eingangsspannung und zwei externe Messungen. Darüber hinaus bieten eine unabhängige Abschaltung und eine Standby-Steuerung für jeden Kanal eine flexible Lösung für Multitopologie-Applikationen.Der LT3966 Quad-LED-Aufwärtstreiber von Analog Devices Inc. ist in einem thermisch verbesserten QFN40-Gehäuse von 6 mm x 6 mm verfügbar.
Merkmale
- Vier unabhängige DC/DC-Kanäle
- I2C-programmierbar
- 8192:1 Echte PWM™-Farbverdunkelung
- 8-Bit-Analog-Verdunkelungspin, durch DAC skaliert
- 8-Bit-11-Kanal-ADC mit 2 externen Eingängen
- Interner DMOS-Schalter von 1,6 A, 60 V
- Eingangsspannungsbereich: 3 V bis 60 V
- Ausgangsspannungs- und Stromüberwachung bis 60 V
- High-Side-PMOS-Trennungs- und PWM-Schalter-Treiber
- Einstellbarer Frequenzbereich von 300 kHz bis 4 MHz mit optionaler Frequenzsynchronisierung
- Betriebstemperaturbereich:
- LT3966E: -40 °C bis +125 °C
- LT3966J: -40 °C bis +150 °C
- Thermisch verbessertes QFN40-Gehäuse von 6 mm x 6 mm
- AEC-Q100-Qualifizierung noch ausstehend
Applikationen
- Hintergrundbeleuchtung
- Head-up-Displays
Typische Applikations-Schaltung
Blockdiagramm
Veröffentlichungsdatum: 2020-11-09
| Aktualisiert: 2024-12-02
