Analog Devices Inc. LT3967 LED-Beleuchtungstreiber
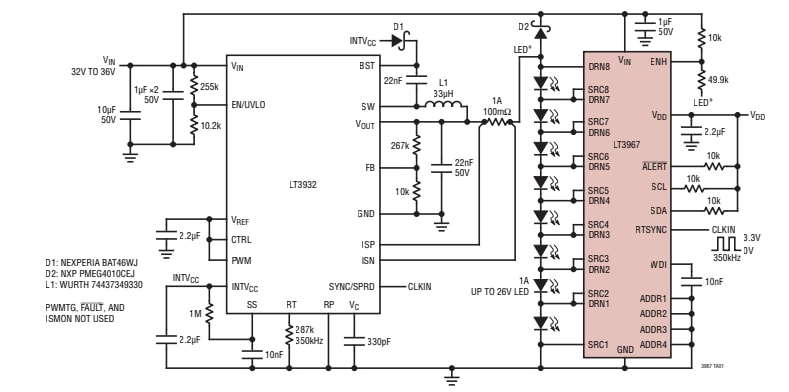
Der Analog Devices Inc. LT3967 LED-Beleuchtungstreiber ist ein LED-Bypass-Schaltbauteil zur Verdunkelung einzelner LEDs in einer Kette mit einer gemeinsamen Stromquelle. Dieser LED-Treiber verfügt über acht einzeln gesteuerte 15-V-/110-mΩ-NMOS-Schalter mit potenzialfreier Quelle. Diese acht Schalter sind parallel- und/oder reihengeschaltet, um den Strom rund um die LEDs in einer Kette zu umgehen. Der LT3967 Treiber verwendet die serielle I2C-Schnittstelle zur Kommunikation mit einem Mikrocontroller.Dieser LT3967 Treiber bietet einen internen Taktgenerator und unterstützt eine externe Taktquelle für die PWM-Verdunkelung. Der LED-Treiber meldet Fehlerbedingungen für jeden Kanal, wie z. B. offene LED und kurzgeschlossene LED. Die vier Adress-Pins ermöglichen 16 LT3967-Bauteile den I2C-Bus zu teilen und den Einschaltzustand der Schalter festzulegen. Zu den typischen Applikationen gehören Automotive-LED-Scheinwerfer-Cluster, große LED-Displays und eine RGBW-Farbmischungsbeleuchtung.Der LT3967 LED-Beleuchtungstreiber von Analog Devices Inc. ist in einem thermisch verbesserten 28-Pin-TSSOP-Gehäuse mit einem freiliegenden Pad verfügbar. Das Bauteil wird mit einem Standard-Betriebstemperaturbereich von -40 °C bis +125 °C und einem erweiterten Betriebstemperaturbereich von -40 °C bis +150 °C angeboten.
Merkmale
- Acht unabhängige 15-V-/110-mΩ-NMOS-Schalter
- Steuert die LED-Verdunkelung von Ketten von bis zu 54 V
- Serielle I2C-Schnittstelle mit programmierbarer Adresse
- I2C-Paketfehlerprüfung mit CRC-8
- Programmierbare 256:1-PWM-Verdunkelung (8-Bit)
- Exponentielle 11-Bit-Präzisionsausblendung mit programmierbarer Zeit
- Unabhängige Ein-/Aus-Steuerung für jeden Schalter
- Programmierbarer Schwellenwert für Kurzschluss/offene LED mit Fehlermeldung
- Interner PWM-Signalgenerator
- Programmierbarer Watchdog-Timer
- Genauer VIN-bezogener Freigabe-Pin
- Benutzerdefinierter Einschalt-/Reset-Zustand der Schalter
- Betriebstemperaturbereich:
- LT3967E: -40 °C bis +125 °C
- LT3967J: -40 °C bis +150 °C
- Thermisch verbessertes TSSOP28-Gehäuse
Applikationen
- Automotive-LED-Scheinwerfer-Cluster
- Große LED-Displays
- RGBW-Farbmischungsbeleuchtung
Technische Daten
- Eingangsversorgungsspannungsbereich: 2,7 V bis 5,5 V
- Betriebsspannungsbereich: 8 V bis 60 V
- Schalter-Einschaltwiderstand: 110 mΩ
- Schalter-Ableitstrom: 1 µA
Typisches Applikations-Schaltungsdiagramm
Veröffentlichungsdatum: 2020-09-18
| Aktualisiert: 2024-11-07
