Analog Devices Inc. LT3999 DC/DC-Transformatortreiber
Der Analog Devices Inc. LT3999 DC/DC-Transformertreiber ist ein monolithischer Hochspannungs-, Hochfrequenz-, Push-Pull-DC/DC-Treiber, der zur Bereitstellung einer isolierten Leistung in einer Lösung mit kleinem Footprint untergebracht ist. Die LT3999 enthält Funktionen, wie z. B. eine Tastverhältnissteuerung, einen Soft-Start und Schutzfunktionen, wie z. B. Überspannungssperre (OVLO), Unterspannungssperre (UVLO) und eine thermische Abschaltung. Der LT3999 enthält zwei strombegrenzte 1-A-Leistungsschalter, die phasenverschoben schalten. Das Taktverhältnis ist zur Anpassung der Ausgangsspannung programmierbar. Die Schaltfrequenz ist bis zu 1 MHz programmiert und kann mit einem externen Taktgeber synchronisiert werden, um eine genauere Platzierung der Schalter-Oberschwingungen zu ermöglichen.Der Eingangs-Betriebsbereich des LT3999 wird mit den Präzisions-Unterspannungs- und Überspannungssperren programmiert. Während der Abschaltung wird der Versorgungsstrom auf weniger als 1 μA reduziert. Eine benutzerdefinierte RC-Zeitkonstante bietet eine einstellbare Soft-Start-Funktion durch die Begrenzung des Einschaltstroms bei Inbetriebnahme.
Der LT3999 ist in einem 10-Pin-MSOP-Gehäuse (Micro Small Outline Package, MSOP) und einem 10-Pad-DFN-Gehäuse (Dual Flat No Lead, DFN) mit einem freiliegenden Pad erhältlich. Beide Gehäuseoptionen sind RoHS-konform.
Merkmale
- Großer Eingangsbetriebsbereich: 2,7 V bis 36 V
- Dualer 1-A-Schalter mit programmierbarer Strombegrenzung
- Programmierbare Schaltfrequenz: 50 kHz bis 1 MHz
- Frequenzsynchronisierung von bis zu 1 MHz
- ΔVIN-Kompensation mit Tastverhältnissteuerung
- Rauscharme Topologie
- Programmierbare Eingangs-Über- und Unterspannungssperre
- Schutzschaltung gegen Querstrom
- Programmierbarer Soft-Start
- Niedriger Abschaltstrom: <1 µA
- Gehäuseoptionen:
- MSOP-10 (3 mm x 3 mm)
- DFN-10 (3 mm x 3 mm)
- RoHS-konform
Applikationen
- Rauscharme isolierte Versorgungen
- Medizinische Instrumente und Sicherheit
- Verteilte Stromversorgungssysteme
- Mehrere Ausgangsversorgungen
- Positiv-negativ-Netzteile
- Störfestigkeit in Datenerfassung, RS232 und RS485
Weitere Ressourcen
Energiespeichersysteme verstärken die Schnellladegerät-Infrastruktur von Elektrofahrzeugen
Zur Bewältigung der Herausforderungen der zukünftigen DC-Schnelllade-Infrastruktur, werden die entscheidenden Aspekte bei den Leistungsumwandlungssystemen und den Energiespeichersystemen liegen. Bewältigen Sie diese Herausforderungen mit Lösungen von ADI.
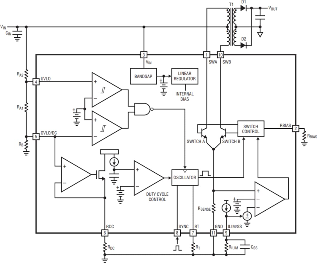
Blockdiagramm
Typische Applikations-Schaltung
Pin-Bezeichnungen
Videos

