Analog Devices Inc. LT4422 Ideal-Diode
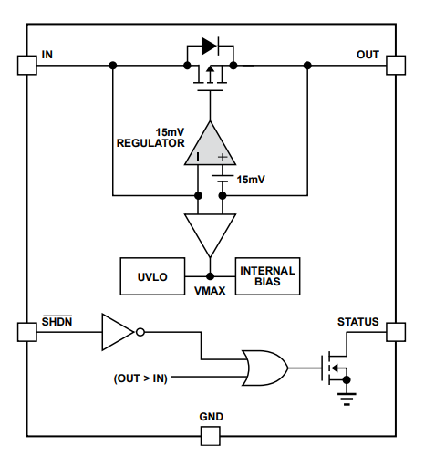
Die Ideal-Diode LT4422 von Analog Devices Inc. verfügt über einen integrierten P-Kanal-MOSFET und bietet eine Vorwärtsspannungsregelung von 15 mV, die die Verlustleistung minimiert. Diese Diode ermöglicht eine einfache Zusammenschaltung von Netzteilen, um die Systemzuverlässigkeit zu erhöhen und eine Rückleitung zu verhindern. Die LT4422 Ideal-Diode bietet die Möglichkeit, eineVorspannungserkennung schnell von OUT nach IN umzukehren, wodurch der Rückstrom minimiert und eine unerwünschte Belastung der Eingangsbatterien verhindert wird. Diese Ideal-Diode bietet einen internen Strompfad von 50 mΩ, einen Rückstromschutz, eine schnelle Reaktion von 3μs auf Lastschritte und einen niedrigen AUS-Strom von 500 nA. Die LT4422 Ideal-Diode bietet außerdem eine sanfte Umschaltung in Diode-OR-Applikationen und wird in einem Temperaturbereich von -40°C bis +125°C betrieben. Typische Applikationen umfassen Schottky-Diodenersatz, Batterie- und Wandadapter-Dioden-ORing, Backupbatterie-Dioden-ORing und Industrie- und Verbraucher-Handgeräte.Merkmale
- Interner Leistungspfad von 50 mΩ
- Großer Betriebsspannungsbereich: 1,9 V bis 28 V
- Rückstromschutz
- Geringer Ruhestrom 10 µA
- Schnelle Reaktion von 3 ° µs auf Lastschritte
- Niedriger Strom im AUS-Zustand von 500 nA
- Sanftes Umschalten in Dioden-OR- Applikationen
- 10-Pin-LDFN-Gehäuse (3 mm x 2 mm x 0,75 mm)
Applikationen
- Ersatz für Schottky-Dioden
- Batterie- und Wandadapter-Dioden-O-Ring
- Backup-Batterie-Dioden-O-Ring
- Tragbare Industrie- und Verbraucher-Geräte
Blockdiagramm
Vereinfachtes Applikationsdiagramm
Veröffentlichungsdatum: 2025-05-29
| Aktualisiert: 2025-06-15
