Analog Devices Inc. LT4423 Ideal-Dioden und Lastschalter

Analog Devices Inc. LT4423 Ideal-Diode und Lastschalter verfügt über einen integrierten p-Kanal-MOSFET und bietet eine Durchlassspannungsregelung von 15 mV, welche die Verlustleistung reduziert. Die Verwendung von zwei LT4423 Dioden in Dioden-OR-Applikationen ermöglicht eine nahtlose Übertragung auf die maximal verfügbare Spannung unter unterschiedlichen Eingangsversorgungsbedingungen. Die LT4423 Ideal-Diode blockiert, wenn sie nicht aktiviert ist, bis zu 28 V in beide Richtungen oder Polarität und weist dabei einen Ableitstrom von weniger als 1μA (typisch) auf. Diese Diode verfügt über eine Sperrvorspannungserkennung, reduziert den Sperrstrom und verhindert ein unerwünschtes Laden von Eingangsbatterien. Die LT4423 Diode verfügt über eine integrierte Wärmeerkennung, die durch Deaktivierung des Strompfads vor Übertemperaturbedingungen schützt. Typische Applikationen umfassen Schottky-Diodenersatz, Batterie- und Wandadapter-Dioden-ORing, Backupbatterie-Dioden-ORing und Industrie- und Verbraucher-Handgeräte.

Merkmale

  • Interner 200-mΩ-Leistungspfad
  • Großer Betriebsspannungsbereich: 1,9 V bis 28 V
  • Rückstromschutz
  • Lastschalterfähigkeit
  • Geringer Ruhestrom 10 µA
  • Schnelle Reaktion von 3 ° µs auf Lastschritte
  • Niedriger Strom im AUS-Zustand von 500 nA
  • Reibungslose Umschaltung in Dioden-OR-Applikationen
  • Integrierter thermischer Schutz
  • 10-Pin (3 mm x 2 mm x 0,75 mm) LDFN-Gehäuse

Applikationen

  • Ersatz für Schottky-Dioden
  • Batterie- und Wandadapter-Dioden-O-Ring
  • Backup-Batterie-Dioden-O-Ring
  • Tragbare Industrie- und Verbraucher-Geräte

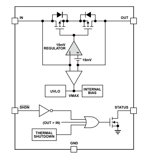
Blockdiagramm

Blockdiagramm - Analog Devices Inc. LT4423 Ideal-Dioden und Lastschalter

Vereinfachtes Applikationsdiagramm

Applikations-Schaltungsdiagramm - Analog Devices Inc. LT4423 Ideal-Dioden und Lastschalter

Leistungsdiagramm

Leistungsdiagramm - Analog Devices Inc. LT4423 Ideal-Dioden und Lastschalter
Veröffentlichungsdatum: 2025-05-30 | Aktualisiert: 2025-06-15