Analog Devices Inc. LT7826 Integrierter monolithischer DC/DC-Wandler

Der vollständig integrierte monolithische DC/DC-Wandler LT7826 von Analog Devices erreicht mit einer Architektur mit geschalteten Kondensatoren einen sehr hohen Wirkungsgrad in Applikationen mit einem Eingangs-Ausgangs-Spannungsverhältnis von 2:1 (Teiler), 1:2 (Verdoppler) oder 1:1 (Wechselrichter). Der LT7826 kann eine Maximale Spannung von 17 V verarbeiten und einen Maximalen Ausgangsstrom von 8 A mit Fehlerschutz bereitstellen. Der Wechselrichter verfügt über integrierte Bootstrap-Dioden und bietet eine kompakte, kostengünstige Lösung für Batterie-Applikationen, der einenStrombegrenzungsschutz benötigt. Der LT7826 von Analog Devices arbeitet mit einer festen 500 kHz Schaltfrequenz während die Synchronisierung über den Modus Pin für die Frequenzabstimmung und den Interleave-Betrieb verfügbar ist. Das Bauteil ist in einem LFCSP-Gehäuse mit den Maßen 3 mm x 3 mm erhältlich.

Merkmale

  • Breiter VHIGH/VLOW -Spannungsbereich von 0 V/0 V bis 17V/8.5V mit einer Start-Spannung von 3,45 V
  • 8 A Maximaler Ausgangsstrom als Spannungsteiler
  • Niedriger 4 μA Ruhestrom beim Herunterfahren
  • Eigenständige Spannungsteiler- (2:1), Verdoppler- (1:2) oder Wechselrichter -Konvertierung (1:-1)
  • Über 97 % Wirkungsgrad
  • Sanftanlauf im stationären Betrieb
  • Einschaltstrombegrenzung und Überstromschutz
  • Parallelbetrieb für höhere Ausgangsleistung
  • Integrierte Bootstrap-Dioden
  • Erhältlich in einem 3 mm x 3 mm LFCSP-Gehäuse

Applikationen

  • Batteriesystem-Applikationen
  • Tragbare Unterhaltungselektronik
  • Industrieapplikationen

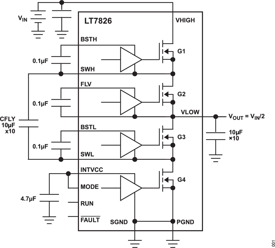
Typische Applikations-Schaltung

Applikations-Schaltungsdiagramm - Analog Devices Inc. LT7826 Integrierter monolithischer DC/DC-Wandler
Veröffentlichungsdatum: 2025-09-15 | Aktualisiert: 2025-10-01