Analog Devices Inc. LT8210 Synchrone Auf-/Abwärts-DC/DC-Wandler
Analog Devices LT8210 Synchrone Auf-/Abwärts-DC/DC-Wandler mit 4 Schaltern werden im Durchgangs-, erzwungenen ununterbrochenen, Pulse-Skipping- und Burst Mode®-Betrieb betrieben. Auf-/Abwärts-DC/DC-Wandler verfügen über eine Ausgangsspannungsgröße, die entweder größer oder kleiner als die Eingangsspannungsgröße ist. Der Durchgangsmodus ist eine Funktion, bei der der Eingang direkt zum Ausgang übergeht, wenn der Eingang sich innerhalb eines benutzerprogrammierbaren Fensters befindet. Der Durchgangsmodus eliminiert Schaltverluste und elektromagnetische Störungen (EMI) und erhöht gleichzeitig den Wirkungsgrad. Die LT8210 Auf-/Abwärts-Controller von Analog Devices enthalten einen Präzisionsstrommessungs-Verstärker, der einen Ausgangs- oder durchschnittlichen Eingangsstrom genau überwachen und begrenzen kann.Merkmale
- Pin-wählbarer Durchgangs- oder fester Ausgangs-CCM-, fester Ausgangs-DCM-, Burst-Mode®-Betrieb
- Programmierbarer nicht-schaltendes Durchgangsfenster
- 18 μA Durchgangsmodus-IQ mti einem Wirkungsgrad von 99,9 %
- VIN-Bereich von 2,8 V bis 100 V (4,5 V beim Einschalten)
- VOUT-Bereich von 1 V bis 100 V
- Betriebsversorgungsstrom: 1,4 uA, 1,9 uA
- Eingangsverpolungsschutz von bis zu –40 V
- 10-V-Quad-n-Kanal-MOSFET-Gate-Treiber
- EXTVCC LDO betreibt Treiber von einer VOUT-/externen Schiene
- Zyklus-für-Zyklus-Induktivitäts-Strombegrenzung: ±20 %
- Feste/Phasen-verschließbare Frequenz: 80 kHz bis 400 kHz
- Kein oberes MOSFET-Aktualisierungsrauschen im Abwärts- oder Aufwärtsmodus
- Frequenzspreizungsmodulation für niedrige EMI
- Power-Good-Ausgangsspannungs-/Überstromwächter
- Betriebstemperaturbereich: -40 °C bis +125 °C
- In einem 38-Pin-TSSOP-Gehäuse verfügbar
Applikationen
- Automotive-, Industrie-, Telekommunikations-, Luftfahrtelektronik-Systeme
- Start-Stopp-, Notruf-Fahrzeuganwendungen
- ISO 7637, ISO 16750, MIL-1275, DO-160 Applikationen
Weitere Ressourcen
Verhindern von Schaltrauschen mit Buck-Boost Controllern mit vier Schaltern und einer Weiterleitungsfunktion
Es gibt mehrere DC/DC-Wandler-Topologien, die von SEPIC bis Topologien mit vier Schaltern sowohl Aufwärts- als auch Abwärts-Betriebsabläufe durchführen können. Keine dieser Lösungen - bis jetzt, zumindest - leiten die Eingangsspannung direkt an den Ausgang ohne ein aktives Schalten weiter.
Schutz und Betrieb von Automotive-Elektroniksystemen ohne Schaltrauschen und mit einem Wirkungsgrad von 99,9 %
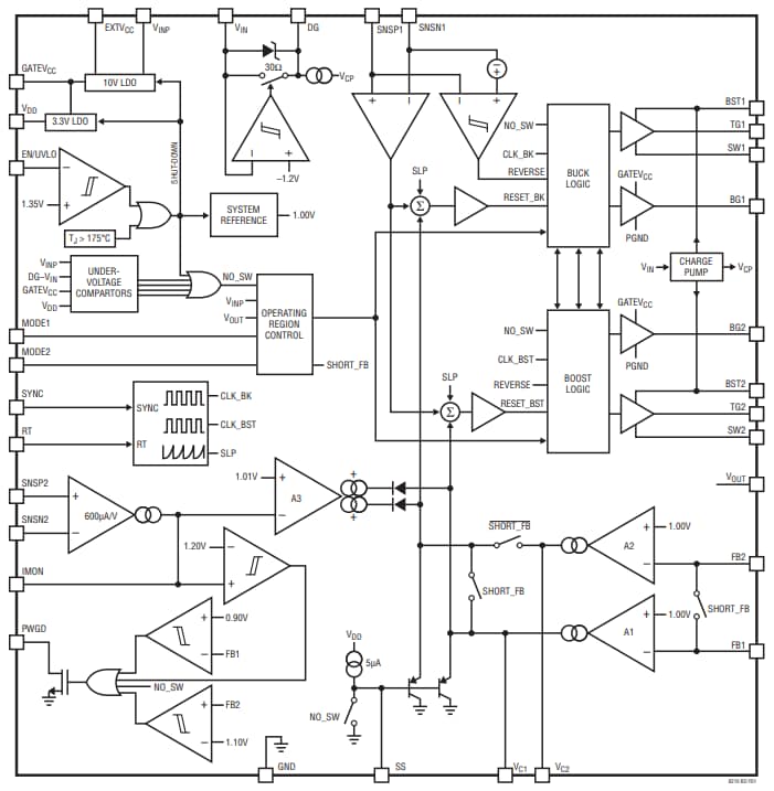
Blockdiagramm
Videos
Veröffentlichungsdatum: 2019-07-22
| Aktualisiert: 2025-05-23
