Analog Devices Inc. LT8306 Isolierte Flyback-Controller ohne Optokoppler
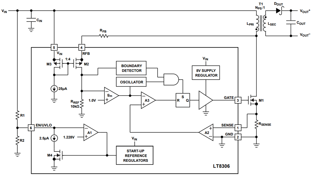
Analog Devices Inc. LT8306 Isolierte Sperrwandler ohne Optokoppler sind isolierte Micropower-Sperrwandler mit einem niedrigen Ruhestrom von 390μA (Aktivmodus). Diese Controller steuern einen low-side-n-Kanal-Leistungs-MOSFET mit einem 8 V Gate-Drive und arbeiten in einem großen Eingangsspannungsbereich von 4,5 V bis 60 V. Die LT8306 Flyback-Controller benötigen keine dritte Wicklung oder einen Optokoppler für die Regelung, indem die isolierte Ausgangsspannung direkt von der primärseitigen Flyback-waveform abgetastet wird. Die Integration auf hohem Niveau und die Verwendung von Boundary und Burst-Modi mit geringer Restwelligkeit ermöglichen eine benutzerfreundliche Lösung mit einer niedrigen Anzahl Komponenten und einer hohen Anzahl von Komponenten für eine isolierte Stromzufuhr. Einige der Applikationen umfassen isolierte Telekommunikations-, Automotive-, Industrie-, Medizintechnik- und Haushaltsnetzteile. Diese LT8306 Flyback-Controller sind AEC-Q100-qualified-Bauteile, die in einem 6-lead-ThinSOT-™ -Gehäuse verfügbar sind.Merkmale
- Großer Eingangsspannungsbereich: 4,5 V bis 60 V
- Niedriger Ruhestrom:
- 120 μA im Schlafmodus
- 390 μA im aktiven Modus
- Keine dritte Transformatorwicklung oder Optokoppler ist für die Regelung erforderlich
- Quasi-resonanter Boundary-Modus-Betrieb bei hoher Last
- Betrieb im Burst Mode® mit geringer Welligkeit bei geringer Last
- Minimale Last < 0,5 % (typisch) des vollen Ausgangs
- VOUT mit einem einzelnen externen Widerstand eingestellt
- 8 V Gate-Drive für externen NFET
- Genauer EN/UVLO-Schwellenwert und Hysterese
- Interne Kompensation und Soft-Start
- Ausgangskurzschluss-Sicherung
- 6-poliges TSOT-23-Gehäuse
- AEC-Q100-qualifiziert für Fahrzeuganwendungen
Applikationen
- Isolierte Netzteile für Telekommunikation, Automotive, Industrie und Medizintechnik
- Isolierte Hilfs-/Haushaltstromversorgungen
Blockdiagramm
Wirkungsgrad vs. Laststrom
Veröffentlichungsdatum: 2023-02-23
| Aktualisiert: 2025-03-25
