Analog Devices Inc. LT8350/LT8350S Synchrone Buck-Boost-Wandler
Analog Devices Inc. LT8350/LT8350S Synchrone Buck-Boost-Wandler sind monolithische synchrone Buck-Boost-Wandler mit 4 Schaltern. Die LT8350x Wandler verfügen über eine Silent-Switcher-Architektur, die EMI-Emissionen reduziert und gleichzeitig einen hohen Wirkungsgrad bei einer hohen Schaltfrequenz bietet. Die Schalter regeln die Ausgangsspannung und den Eingangs-/Ausgangsstrom aus Eingangsspannungen, die über, unter oder gleich der Ausgangsspannung liegen.Merkmale
- Einzelinduktivitäts-Architektur mit 4 Schaltern ermöglicht VIN über, unter oder gleich VOUT
- Silent Switcher®-Architektur für niedrige EMI
- Wirkungsgrad von bis zu 95 % bei 2 MHz
- Proprietärer Spitzenstrommodus
- Eingangsspannungsbereich: 3 V bis 40 V
- Ausgangsspannungsbereich: 1 V bis 18 V
- Ausgangsspannungsregelung: ±1,5 %
- Ausgangs-/Eingangsstromregelung und -überwachung
- Konstantspannungs-/Konstantstromregelung
- High-Side-PMOS-Lastschaltertreiber
- Kein oberes MOSFET-Aktualisierungsrauschen im Abwärts- oder Aufwärtsmodus
- Feste Schaltfrequenz mit externer Frequenzsynchronisation und SSFM von 200 kHz bis 2 MHz
- VOUT von VIN während der Abschaltung getrennt
- Maximale Sperrschichttemperaturen
- +150 °C für LT8350
- +125 °C für LT8350S
- Interne Kondensatoren (nur LT8350S)
- Kleines 32-Pin-LQFN-Gehäuse von 4 mm × 6 mm
- AEC-Q100-qualifiziert
Applikationen
- Automotive-, Industrie- und Telekommunikationssysteme
- Spannungsregler mit genauer Strombegrenzung
- Batteriebetriebenes Hochfrequenzsystem
- USB-Power-Delivery(USB-PD)-Quelle
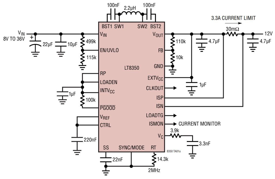
TYPISCHE APPLIKATION
Gehäuseabmessungen
Veröffentlichungsdatum: 2022-08-18
| Aktualisiert: 2025-03-19
