Analog Devices Inc. LT8356-1 LED-DC/DC-Regler
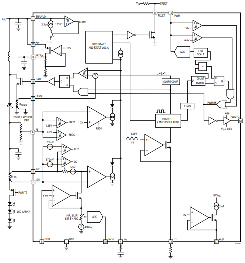
Der DC-DC-LED-Regler LT8356-1 von Analog Devices Inc. ist für die Ansteuerung von Hochstrom-LEDs konzipiert. Strommodusarchitektur mit Festfrequenz sorgt für einen stabilen Betrieb über einen großen Versorgungs- und Ausgangsspannungsbereich. Ein Spannungs-Feedback-Pin dient als Eingang für mehrere LED-Schutzfunktionen und ermöglicht den Betrieb des Wandlers zum Betrieb als Konstantspannungsquelle. Der LT8356-1 kann Boost-, Boost-to-Battery-, Buck-Modus-, SEPIC- und Flyback-LED-Treiber implementieren.Der LT8356-1 von Analog Devices misst den Ausgangsstrom an der High- oder Low-Side der Last. Das Produkt der CTRL- und IADJ-Eingänge ermöglicht die analoge Programmierung des Ausgangsstroms. Der PWM-Eingang und der PWMTG-High-Side-PMOS-Treiber bieten eine präzise zeitbasierte LED-Verdunkelungsfunktion. Bei Ansteuerung durch ein externes digitales Signal bietet der PWM-Eingang LED-Verdunkelungsverhältnisse von bis zu 20.000:1 bei 100 Hz. Wenn der PWM-Eingang mit einer Konstantspannung angesteuert wird, wählt er eines von 128 intern erzeugten, präzisen, exponentiell verteilten Verdunkelungsverhältnissen aus, die von 0,78 % bis
zu 100 % reichen.
Merkmale
- Interne exponentielle 128:1-PWM-Verdunkelung
- Zwei-Pin-Multiplikator für analoge Verdunkelung
- Interne Frequenzspreizmodulation
- Externe 20.000:1-PWM-Verdunkelung bei 100 Hz
- Rail-to-Rail-LED-Strommessbereich von 0 V bis 120 V
- LED-Stromregelung: ±2 %
- Ausgangsspannungsregelung: ±2 %
- LED-Leerlaufschutz und -Kurzschluss-Sicherung mit Fehleranzeige
- Breiter Eingangsspannungsbereich von 5 V bis 100 V
- PMOS-Schaltertreiber für PWM und Ausgangsabschaltung
- Konstantspannungs- und Konstantstromregelung
- Einstellbare Schaltfrequenz bis zu 2 MHz
- Programmierbare VIN UVLO mit Hysterese
- -40 °C bis +125 °C Betriebstemperaturbereich
- Seitlich lötbares 20-Pin-QFN-Gehäuse von 3 mm x 4 mm
- AEC-Q100-qualifiziert für Fahrzeuganwendungen
Applikationen
- Hochspannungs-LED-Applikationen
- Fahrzeugscheinwerfer/Tagfahrleuchten
- Genaue strombegrenzende Spannungsregler
Typische Applikation
Blockdiagramm
Veröffentlichungsdatum: 2024-07-03
| Aktualisiert: 2024-07-22
