Analog Devices Inc. LT8376 Synchroner LED-Abwärtstreiber
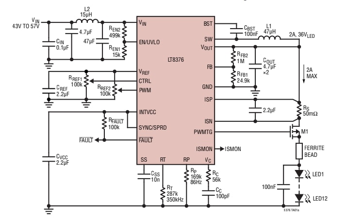
Der Analog Devices Inc. LT8376 synchrone 60-V-LED-Abwärtstreiber mit 3 A ist ein monolithischer DC/DC-Wandler, der über eine Festfrequenz, eine Spitzenstromsteuerung und eine PWM-Verdunkelung für eine Kette von LEDs verfügt. Der LED-Strom des LT8376 wird durch eine analoge Spannung oder das Tastverhältnis von Impulsen am CTRL-Pin programmiert. Die Ausgangsspannungsbegrenzung kann mit einem Widerstandsteiler zum FB-Pin eingestellt werden.Der LT8376 synchrone LED-Abwärtstreiber von ADI bietet über einen externen Widerstand am RT-Pin oder einen externen Taktgeber am SYNC-/SPRD-Pin eine programmierbare Schaltfrequenz von 200 kHz bis 2 MHz. Wenn die optionale Frequenzspreizungsmodulation aktiviert ist, variiert die Frequenz von 100 % bis 125 %, um die EMI zu reduzieren. Darüber hinaus enthält der LT8376 einen Treiber für einen externen High-Side-PMOS für die PWM-Verdunkelung und einen internen PWM-Signalgenerator für die analoge Steuerung der PWM-Verdunkelung, wenn ein externes Signal nicht verfügbar ist. Der LT8376 nutzt die proprietäre Silent-Switcher-Technologie für eine sehr niedrige EMI.
Darüber hinaus enthält der LT3935 eine LED-Stromüberwachung, einen genauen EN/UVLO-Pin-Schwellenwert, eine Open-Drain-Fehlermeldung für Leerlauf-/Kurzschluss-Lastbedingungen und eine thermische Abschaltung.
Merkmale
- LED-Stromregelung: ±1,5 %
- Ausgangsspannungregelung: ±2 %
- 5000:1 PWM-Dimmung bei 100 Hz
- Interne 128:1-PWM-Verdunkelung
- Frequenzspreizungsmodulation
- Silent Switcher®-Architektur für niedrige EMI
- Eingangsspannungsbereich: 3,6 V bis 60 V
- LED-Kettenspannung: 0 V bis 60 V
- Interne Schalter mit 3 A und 60 V
- 200 kHz bis 2 MHz mit SYNC-Funktion
- Maximales Tastverhältnis: 99,9 %
- 20:1-Analog-/Tastverhältnis-LED-Stromregelung
- Schutz gegen offene LEDs und Kurzschluss mit Fehleranzeige
- Genaue LED-Strommessung mit Überwachung des Ausgangs
- Programmierbare UVLO
- Thermisch verbessertes 28-Pin-LQFN-Gehäuse (4 mm × 5 mm)
Applikationen
- Fahrzeugbeleuchtung
- Industrie- und Universal-Beleuchtung
Typische Applikation
