Analog Devices Inc. LT8604 Schaltspannungsregler
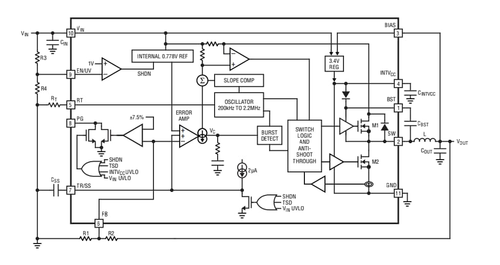
Die LT8604 Schaltspannungsregler von Analog Devices Inc. sind kompakte synchrone monolithische Hochgeschwindigkeits-Abwärtsregler, die einen Strom von bis zu 120 mA liefern. Diese Regler bieten einen hohen Wirkungsgrad bei einer konstanten Schaltfrequenz von bis zu 2,2 MHz. Die LT8604 Schaltregler werden in einem einstellbaren Schaltfrequenzbereich von 200 kHz bis 2,2 MHz und einem Versorgungsspannungsbereich von 3,2 V bis 42 V betrieben. Diese Spannungsregler bieten eine schnelle Mindest-Einschaltzeit von 35 ns und sind AEC-qualifiziert. Die LT8604 Regler sind in einem kleinen seitenbenetzbaren 10-Pin-DFN-Gehäuse von 3 mm x 2 mm verfügbar. Zu den Applikationen gehören Industriesensoren, Industrie-Internet of Things (IoT), Stromschleifen von 4 mA bis 20 mA, Durchflussmesser und Automotive-Verwaltungsnetzteile.Merkmale
- Synchronbetrieb von 2 MHz mit hohem Wirkungsgrad
- Wirkungsgrad von > 90 % bei 50 mA, 12 VIN zu 5 VOUT
- Betrieb im Burst Mode® mit extrem niedrigem Ruhestrom
- IQ-Regelung von < 2,5 µA bei 24 VIN zu 3,3 VOUT
- Ausgangswelligkeit: 10 mVP-P
- Großer Eingangsspannungsbereich: 3,2 V bis 42 V
- Schnelle Mindest-Einschaltzeit: 35 ns
- Einstellbare Schaltfrequenz: 200 kHz bis 2,2 MHz
- Ermöglicht winzige Induktivitäten
- Genauer 1-V-Freigabe-Pin-Schwellenwert
- Interne Kompensation
- Ausgangs-Sanftanlauf und Führungsfolge
- Kleines seitenbenetzbares 10-Pin-DFN-Gehäuse von 3 mm × 2 mm
- AEC-Q100-qualifiziert für Fahrzeuganwendungen
Applikationen
- Industriesensoren
- Industrie-Internet of Things (IIoT)
- Stromschleifen: 4 mA bis 20 mA
- Durchflussmessgeräte
- Automotive-Verwaltungsnetzteile
Typisches Applikations-Schaltungsdiagramm
Blockdiagramm
Veröffentlichungsdatum: 2021-03-11
| Aktualisiert: 2022-03-11
