Analog Devices Inc. LT8644S DC-DC-Wandler

Die LT8644S-DC-DC-Wandler von Analog Devices Inc. sind monolithische Konstantfrequenz- und Current-Mode-Abwärtswandler. Diese Wandler verfügen über eine Silent-Switcher-Architektur der zweiten Generation, die die EMI-Emissionen minimiert und gleichzeitig einen hohen Wirkungsgrad bei hohen Schaltfrequenzen bietet. Die DC/DC-Wandler LT8644S arbeiten im Bereich von 1,5 V bis 8 V PVIN und 0,6 V bis VIN VOUT. Diese Wandler bieten einen einstellbaren/synchronisierbaren Frequenzbereich von 300 kHz bis 3,5 MHz und eine minimale Einschaltzeit von 20 ns.

Die DC/DC-Wandler des LT8644S arbeiten im Forced Continuous Mode (FCM), der ein schnelles Einschwingverhalten und Vollfrequenzbetrieb über einen weiten Lastbereich ermöglicht. Diese Wandler arbeiten im Burst-Modus, um den Standby-Stromverbrauch zu senken. Die DC/DC-Wandler LT8644S eignen sich für Anwendungen wie Automobil- und Industrieversorgungen sowie für allgemeine Abwärtswandlungen.

Merkmale

  • Silent Switcher 2 Architektur
  • Extrem niedrige EMI-Emissionen auf jeder PCB
  • Interne Bypass-Kondensatoren reduzieren abgestrahlte EMI
  • Optionale Frequenzspreizungsmodulation
  • Hoher Wirkungsgrad bei hoher Frequenz
  • Bis zu 12 Phasen Mehrphasenbetrieb
  • Schnelles Einschwingverhalten mit externer Kompensation
  • Bis zu 94 % Wirkungsgrad bei 2 MHz, 3,3 VIN bis 1,2VOUT
  • Bis zu 93 % Effizienz bei 2 MHz, 5 VIN bis 1,2VOUT
  • Erzwungener ununterbrochener Modus (FCM)
  • Burst-Mode-Betrieb mit niedrigem Ruhestrom
  • Ausgangs-Soft-Start und -Power-Good
  • Kleines 24-Pin-LQFN-Gehäuse von 4 mm × 4 mm
  • AEC-Q100-qualifiziert für Fahrzeuganwendungen

Technische Daten

  • 1,5 V bis 8 V PVIN -Bereich
  • 2,7 V bis 8 V SVIN -Bereich
  • 0,6 V bis VIN VOUT -Bereich
  • 300 kHz bis 3,5 MHz einstellbarer und synchronisierbarer Frequenzbereich
  • Burst-Mode-Betrieb mit niedrigem Ruhestrom:
    • <10 mV Ausgangswelligkeit
    • 180 µA IQ-Regelung 5 VIN bis 1,2 VOUT
  • Schnelle minimale Einschalt Zeit:20 ns

Applikationen

  • Stromversorgung für Industrie und Automotive
  • Universal-Abwärtswandlung

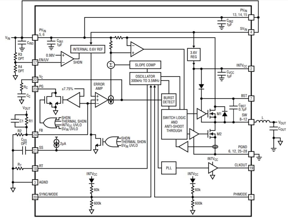
Blockdiagramm

Blockdiagramm - Analog Devices Inc. LT8644S DC-DC-Wandler
Veröffentlichungsdatum: 2022-01-21 | Aktualisiert: 2022-03-11