Analog Devices Inc. LT8648S Silent Switcher®2 Regler
Die LT8648S Silent Switcher®2 Regler von Analog Devices Inc. verfügen über eine Silent-Switcher-Architektur der zweiten Generation, die zur Reduzierung von EMI-Emissionen ausgelegt ist. Die Regler bieten einen hohen Wirkungsgrad bei hohen Schaltfrequenzen. Die Regler enthalten Eingangs- und Aufwärts-Kondensatoren zur Optimierung schneller Stromschleifen im Inneren. Das macht es einfach, die angegebene EMI-Leistung zu erreichen, indem die Layout-Empfindlichkeit reduziert wird. Diese Leistung macht den LT8648S ideal für rauschempfindliche Applikationen und Umgebungen.Merkmale
- Silent Switcher 2 Architektur
- Extrem niedrige EMI-Emissionen auf jeder PCB
- Eliminiert PCB-Layout-Empfindlichkeit
- Interne Bypass-Kondensatoren reduzieren abgestrahlte EMI
- Optionale Frequenzspreizungsmodulation
- Hoher Wirkungsgrad bei hoher Frequenz
- Bis zu 95,5 % Wirkungsgrad bei 1 MHz, 12 VIN bis 5 VOUT
- Bis zu 93 % Wirkungsgrad bei 2 MHz, 12 VIN bis 5 VOUT
- Breiter Eingangsspannungsbereich von 3 V bis 42 V
- 15 A Ausgangsstrom
- Burst-Mode®-Betrieb mit niedrigem Ruhestrom
- 100 µA IQ -Regulierung von 12 VIN bis 5 VOUT
- Ausgangswelligkeit von < 10 mVp-p
- Externe Kompensation, schnelles Einschwingverhalten und Stromaufteilung
- Schnelle Mindest-Einschaltzeit von 25 ns
- Niedriger Dropout von 35 mV bei 1 A unter allen Bedingungen
- Erzwungener ununterbrochener Modus
- Einstellbar und synchronisierbar von 200 kHz bis 2,2 MHz
- Ausgangs-Soft-Start und -Power-Good
- Toleriert sicher einen hohen Sperrstrom
- Kleines 36-Pin-LQFN-Gehäuse mit 7 mm × 4 mm
- AEC-Q100-qualifiziert
Applikationen
- Stromversorgung für Industrie und Automotive
- Universal-Abwärtswandler
TYPISCHE APPLIKATION
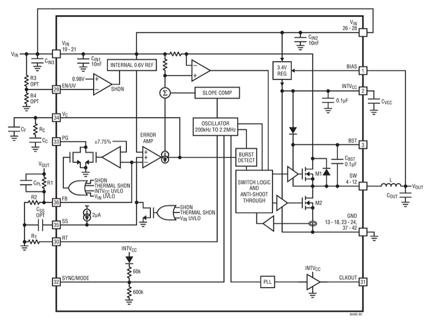
Blockdiagramm
Veröffentlichungsdatum: 2020-06-23
| Aktualisiert: 2025-10-01
