Analog Devices Inc. LTC3306 Synchrone Abwärtsregler
Die LTC3306 synchronen Abwärtsregler von Analog Devices Inc. sind sehr kleine, rauscharme, monolithische, synchrone DC/DC-Abwärtswandler mit hohem Wirkungsgrad, die einen durchschnittlichen Ausgangsstrom von 1,75 A (max.) bei einer 2,25-V- bis 5,5-V-Eingangsversorgung bereitstellen können. Diese Regler erzielen ein schnelles Einschwingverhalten und eine präzise Regelung bei extrem kompakten Lösungsabmessungen und einer konstanten Frequenz, einer Spitzenstrommodussteuerung mit einer Schaltfrequenz von 2 MHz und einer minimalen Einschaltzeit von 22 ns. Verfügbare Modi umfassen einen Forced Continuous Mode für niedriges Rauschen oder einen Burst Mode® mit geringer Restwelligkeit für einen höheren Wirkungsgrad bei leichten Lasten.Der LTC3306 ist mit einem externen widerstandsprogrammierbaren Ausgang oder festen Ausgangsspannungen von 500 mV bis 3,65 V in 50-mV-Schritten erhältlich und bietet einen Betrieb mit einem 100-%-Tastverhältnis, der eine sehr niedrige Dropout-Spannung bietet. Andere Funktionen umfassen einen hochpräzisen PGOOD-Ausgang, einen
Präzisionsfreigabe-Schwellenwert, einen Ausgangsüberspannungsschutz, eine thermische Abschaltung und eine Ausgangskurzschluss-Sicherung. Die synchronen Abwärtsregler LTC3306 von Analog Devices Inc. sind in einem 6-Pin-WLCSP-Gehäuse mit einem 0,5-mm-Rastermaß von 1,6 mm × 1 mm erhältlich.
Merkmale
- Low Ripple Burst Mode oder Forced Continuous Mode des Betriebs
- Hoher Wirkungsgrad
- 30 mΩ NMOS
- 100 mΩ PMOS
- Spitzenstrommodussteuerung
- Hohe Bandbreite
- Schnelles Einschwingverhalten
- Toleriert sicher eine Induktivitätssättigung bei Überlast
- Präzisionsfreigabe-Schwellenwert von 400 mV
- Niedriger Abschaltstrom (1 μA)
- Interne Kompensation
- Interner Soft-Start
- Power-Good-Ausgang
- Ein sehr kleines WLCSP-Gehäuse und einige sehr kleinen externen Komponenten ergeben eine Lösungsgröße von 9 mm2
Applikationen
- Universal-, Industrie- und GSM-Versorgungen
- Verteilte DC-Leistungssysteme (POL)
- FPGA-, ASIC- und µP-Core Versorgungen
Technische Daten
- Spannungsbereiche
- Eingang (VIN): 2,25 V bis 5,5 V
- Ausgang (VOUT) mit ±1,0 % Genauigkeit: 0,5 V bis 3,65 V
- Typische Schaltfrequenz: 2 MHz
- 400 mV Freigabe-Schwellenwert
- Mindesteinschaltzeit: 22 ns
- Soft-Start-Dauer: 0,25 ms bis 3 ms
- Sperrschicht-Betriebstemperaturbereich: -40 °C bis +125 °C
Typische Applikation
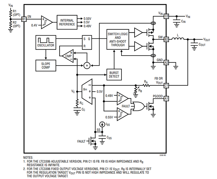
Blockdiagramm
Veröffentlichungsdatum: 2023-02-27
| Aktualisiert: 2024-03-26
