Analog Devices Inc. LTC3307A/B Silent Switcher™-Abwärtswandler
Der Analog Devices Inc. LTC3307A/B Silent Switcher™-Abwärtswandler ist ein sehr kleiner, rauscharmer, monolithischer, synchroner 3-A-DC/DC-Abwärtswandler mit hohem Wirkungsgrad, der mit einer Eingangsversorgung von 2,25 V bis 5,5 V betrieben wird. Mit konstanter Frequenz, Spitzenstrommodussteuerung bei Schaltfrequenzen von bis zu 3 MHz und einer minimalen Einschaltdauer von nur 22 ns erzielt der LTC3307A/B ein schnelles Einschwingverhalten mit kleinen externen Komponenten. Die Silent-Switcher-Architektur reduziert außerdem EMI-Emissionen.Merkmale
- Hoher Wirkungsgrad mit 8-mΩ-NMOS und 31-mΩ-PMOS
- Programmierbare Frequenz von bis zu 3 MHz
- Winzige Induktivität und Kondensatoren
- Stromspitzensteuerungsmodus
- Mindesteinschaltzeit: 22 ns
- Große Bandbreite, schnelles Einschwingverhalten
- Silent Switcher® Architektur
- Extrem niedrige EMI-Emissionen
- Burst-Mode-Betrieb mit geringer Welligkeit mit IQ von 40 µA
- Toleriert sicher eine Induktivitätssättigung bei Überlast
- VIN-Bereich: 2,25 V bis 5,5 V
- VOUT-Bereich: 0,5 V bis VIN
- VOUT-Genauigkeit: ±1 % Übertemperaturbereich
- Präzisionsfreigabe-Schwellenwerte von 400 mV
- Abschaltstrom: 1 µA
- Interne Kompensation und Soft-Start
- Power-Good-Ausgangsleistung
- Thermisch verbessertes LQFN-Gehäuse von 2 mm x 2 mm
Applikationen
- Optische Netzwerke, Server und Telekommunikation
- Automotive, Industrie und Kommunikationen
- Verteilte DC-Leistungssysteme (POL)
- FPGA-, ASIC-, µP-Core-Versorgungen
Typische Applikations-Schaltung
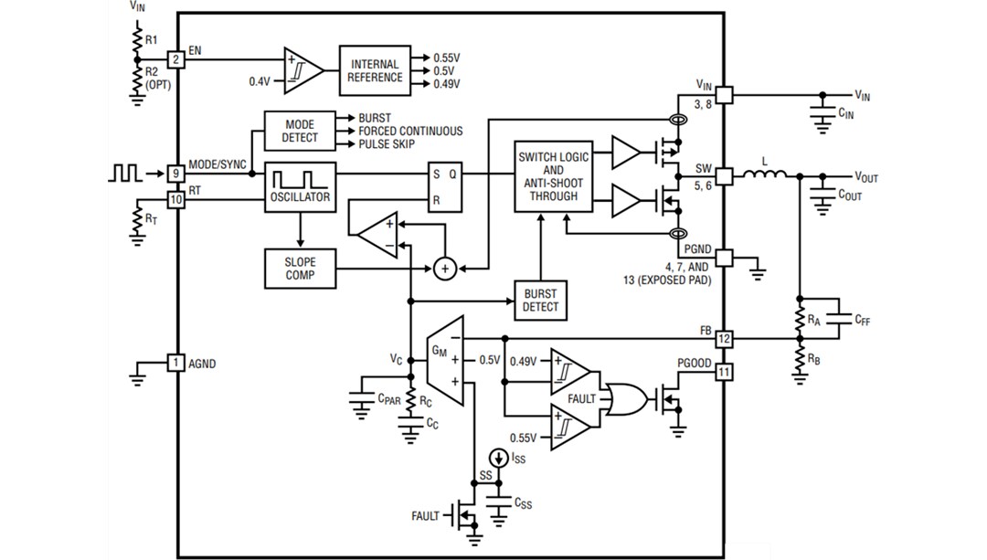
Blockdiagramm
Veröffentlichungsdatum: 2019-10-09
| Aktualisiert: 2024-03-07
