Analog Devices Inc. LTC4126 Drahtlose Li-Ionen-Ladegeräte
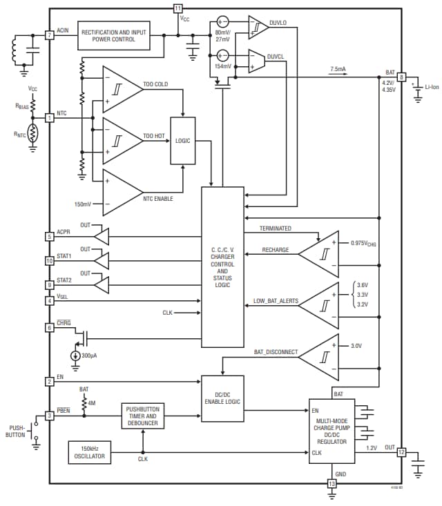
Analog Devices Inc. LTC4126 Drahtlose Li-Ionen-Ladegeräte sind stromsparende Einzellen-Ladegeräte mit einem integrierten DC/DC-Abwärtsregler. Dieser Abwärtsregler ist eine rauscharme Multimodus-Ladungspumpe, die von der Batterie betrieben wird und geregelte 1,2 V am Ausgang bietet. Die LTC4126 Ladegeräte sind vollausgestattete Konstantstrom-Konstantspannungs-Li-Ionen-Ladegeräte mit automatischer Aufladung, einer automatischen Unterbrechung durch einen Sicherheitstimer und eine Batterie-Temperaturüberwachung über einen NTC-Pin. Diese Ladegeräte verfügen über einen Unterspannungsschutz, der die Batterie von allen Lasten trennt, wenn die Batteriespannung unter 3 V fällt. Durch das kleine LQFN-Gehäuse von 2 mm x 2 mm und die minimale Anzahl externer Komponenten eignen sich diese Ladegeräte bestens für Hörgeräteapplikationen und weitere stromsparende tragbare Geräte.Merkmale
- Drahtloses Li-Ionen-Ladegerät und Multimodus-Ladungspumpen-DC/DC mit hohem Wirkungsgrad
- Breitband-Rx-Frequenz: DC bis >10 MHz
- Integrierter Gleichrichter mit einer Überspannungsbegrenzung
- NTC-Pin für temperaturüberwachtes Laden
- Pin-wählbare Ladespannung: 4,2 V/4,35 V
- 7,5 mA (fester) Ladestrom
- DC/DC-geregelter Ausgang: 1,2 V
- Niedrige Batterietrennung: 3 V
- Bis zu 60 mA DC/DC-Ausgangsstrom
- Schaltfrequenz von 50 kHz oder 75 kHz, kein hörbares Rauschen
- Drucktaste und/oder digitale Ein-/Aus-Steuerung für DC/DC
- Thermisch verbessertes 12-Pin-LQFN-Gehäuse von 2 mm x 2 mm
Applikationen
- Hörgeräte
- Stromsparende Li-Ionen-betriebene Geräte
- Drahtlose Kopfhörer
- IoT-Wearables
Typische Applikations-Schaltung
Blockdiagramm
View Results ( 6 ) Page
| Teilnummer | Datenblatt | Ausgangsstrom | Betriebsversorgungsstrom |
|---|---|---|---|
| LTC4126EV-10#TRMPBF | ![]() |
60 mA | 7.5 mA |
| LTC4126EV#TRMPBF | ![]() |
60 mA | 50 uA |
| LTC4126EV-ADJ#TRMPBF | ![]() |
7.5 mA | 50 uA |
| LTC4126EV-10#TRPBF | ![]() |
60 mA | 7.5 mA |
| LTC4126EV#TRPBF | ![]() |
60 mA | 50 uA |
| LTC4126EV-ADJ#TRPBF | ![]() |
7.5 mA | 50 uA |
Veröffentlichungsdatum: 2019-07-03
| Aktualisiert: 2024-04-01

