Analog Devices Inc. LTC9101-x, LTC9102 und LTC9103 PoE-2-Controller
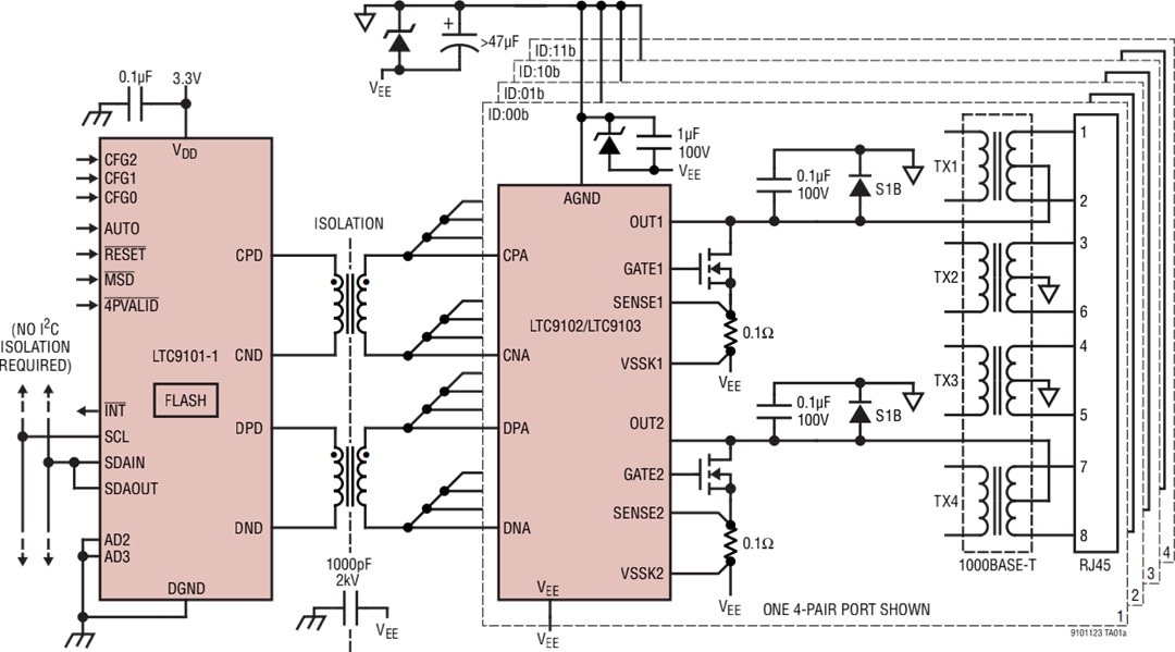
Die PoE-2-Controller LTC9101-x, LTC9102 und LTC9103 von Analog Devices sind für den Einsatz in IEEE 802.3at Typ 2, 802.3bt Typ 3 und 4 konformen Power over Ethernet (PoE)-Systemen konzipiert. Die LTC9101-1/-2, LTC9102 und LTC9103 implementieren bis zu 24 (71,3 W) 4-paarige oder 48 (25,5 W) 2-paarige PSE-Anschlüsse in einer Endpunkt- oder Midspan-Applikation. Praktisch alle notwendigen Schaltungen sind enthalten, um ein IEEE 802.3bt-konformes PSE-Design zu implementieren, das ein Paar externer Leistungs-MOSFETs und Messwiderstände pro Anschluss erfordert. Diese Integration reduziert die Verlustleistung im Vergleich zu alternativen Designs mit On-Board-MOSFETs und erhöht die Systemzuverlässigkeit.Die LTC9101-x, LTC9102 und LTC9103 verfügen über erweiterte Leistungsmanagementfunktionen, einschließlich 14-bit-Strom-/Leistungsüberwachung pro Anschluss, programmierbare Strom-/Leistungsbegrenzungen und vielseitige, schnelle Abschaltung von vorausgewählten Anschlüssen. Eine fortschrittliche Leistungsmanagement-Hostsoftware ist verfügbar. Bei der TE-Erkennung kommt ein proprietärer Mehrpunkt-Erkennungsmechanismus zum Einsatz, der eine hervorragende Immunität gegen falsche TE-Erkennung gewährleistet. Automatische Klassenerkennung und 5-Ereignis-Klassifizierung werden unterstützt.
Der PoE-2-Chipsatz LTC9101-1, LTC9102 und LTC9103 von Analog Devices verfügt über eine serielle I2C-Schnittstelle, die mit bis zu 1 MHz betrieben werden kann. Diese Bauteile sind Pin- oder I2C-programmierbar, um PD-gelieferte Leistung bis zu 71,3 W auszuhandeln.
Der LTC9101-1 ist in einem 4,0 mm x 4,0 mm QFN-24-Gehäuse und die LTC9102 und LTC9103 sind in einem 7,0 mm x 11,0 mm QFN-64-Gehäuse verfügbar. Alle drei Bauteile verfügen über einen Betriebstemperaturbereich von -40 °C bis +125 °C.
Merkmale
- Vollständig konform mit IEEE 3bt Typ 3 und 4 PSE
- Vollständig konform mit IEEE 3at Typ 2 PSE
- Software-kompatibel mit LTC4291-1/LTC4292
- Bis zu 48 PSE-Anschlüsse mit einem Leistungskanal pro Anschluss
- Bis zu 24 PSE-Anschlüsse mit zwei Leistungskanälen pro Anschluss
- ECC-geschützte eFlash- und Daten-RAMs
- Geringe Verlustleistung pro Kanal
- 100 mΩ Messwiderstand
- 30 mΩ oder niedriger MOSFET RDS (ON)
- Das Chipsatz bietet elektrische Isolierung
- Eliminiert Optokoppler und isolierte 3-V-Versorgung
- Mehrpunkt-PD-Erkennung mit sehr hoher Zuverlässigkeit
- Verbindungstest unterscheidet PDs mit Einzelsignatur und mit Doppelsignatur
- Kontinuierliche Überwachung von Leistung und Strom pro Anschluss
- 1 MHz I2C-kompatible serielle Steuerschnittstelle
- Pin- oder I2C-programmierbare PD-Leistung
- -40 °C bis +125 °C Betriebstemperaturbereich
- Gehäuseoptionen
- LTC9101-1 in einem 4,0 mm x 4,0 mm QFN-24-Gehäuse
- LTC9102, LTC9103 in einem 7,0 mm x 11,0 mm QFN-64-Gehäuse
Applikationen
- PoE-PSE
- Schalter und Router
- Midspans
Typische Applikations-Schaltung
Pin-Bezeichnungen
