Analog Devices Inc. LTM2810 µModule®-Isolatoren mit Transformatortreiber
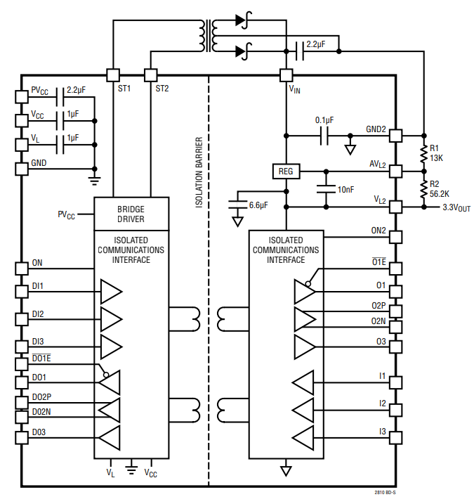
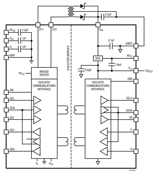
Analog Devices Inc. LTM2810 µModule®-Isolatoren mit Transformatortreiber sind vollständige galvanische Digitalisolatoren mit SPI-, I2C- und Nur-Master-Modus-kompatiblen Ausführungen. Diese Isolatoren erfordern keine externen Komponenten. Die LTM2810 µModule-Isolatoren werden auf jeder Seite mit Versorgungen von 3 V bis 5,5 V betrieben. Separate Logik-Versorgungspins ermöglichen eine einfache Anbindung an verschiedene Logikpegel von 1,62 V bis 5,5 V, unabhängig von der Hauptversorgung. Die LTM2810 Isolatoren verfügen über einen integrierten Transformatortreiber auf der Logik-Seite und einen LDO auf der isolierten Seite zur Regelung des gleichgerichteten Transformatorausgangs.Die LTM2810 µModule®-Isolatoren verfügen über gekoppelte Induktivitäten, die eine Isolierung von 7.500 VRMS zwischen der Eingangs- und Ausgangslogikschnittstelle bieten. Die LTM2810 Isolatoren eignen sich hervorragend für Systeme mit unterschiedlichen Erdpotentialen und ermöglichen eine ununterbrochene Kommunikation über große Gleichtakttransienten von mehr als 50 kV/µs. Zu den typischen Applikationen gehören EV/HEV-Systeme, Industrie- und Messsysteme, Test- und Messausrüstungen sowie medizinische Geräte.
Merkmale
- 6-Kanal-Logik-Isolator:
- 7.500 VRMS für 1 Minute
- 16,2 mm Kriechstrecke
- CSA–UL–IEC-Zulassung ausstehend
- Versorgungsbetrieb: 3 V bis 5,5 V
- Transformatortreiber mit integriertem LDO mit isolierter Seite
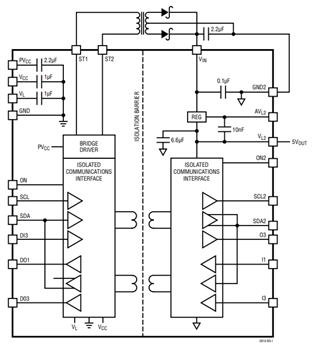
- SPI-/Digital- (LTM2810-S) oder I2C-Optionen (LTM2810-I)
- Hohe Immunität gegen Gleichtaktschwankungen: 50 kV/μs
- Hochgeschwindigkeitsbetrieb:
- 10 MHz digitale Isolierung
- 4 MHz/8 MHz SPI-Isolierung
- 400 kHz I2C-Isolierung
- Betrieb bis zu 125 °C (H-Klasse)
- 1,62 V bis 5,5 V Logik-Netzteile für flexible digitale Schnittstelle
- ±25 kV ESD HBM über die Isolationsbarriere
- Maximale ununterbrochene Betriebsspannung:
- 1 kVRMS, 1,6 kVDC
- Stromsparender Abschaltmodus (<10 µA)
- BGA-Gehäuse von 22 mm × 6,25 mm × 2,06 mm
Applikationen
- EV-/HEV-Systeme
- Industrie- und Messsysteme
- Prüf- und Messgeräte
- Medizinische Geräte
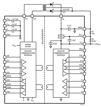
Applikations-Schaltung
Veröffentlichungsdatum: 2019-03-14
| Aktualisiert: 2024-09-30
