Analog Devices Inc. LTM4640 Abwärts-DC-DC-Regler
Analog Devices LTM4640 DC/DC-Abwärtsregler sind Schaltmodus-μModule® (Mikromodul)-Leistungsregler, die einen wählbaren DCM-Betrieb (Discontinuous Conduction Modus, DCM) unterstützen. Außerdem unterstützen diese Regler einen Ausgangsspannungsbereich von 0,6 V bis 3,3 V, der durch einen einzigen externen Widerstand eingestellt wird. Die LTM4640 Regler zeichnen sich durch eine hohe Schaltfrequenz und eine zeitgesteuerte Valley-Mode-Architektur aus, die ein schnelles Einschwingverhalten bei Netz- und Laständerungen ermöglicht. Diese Regler sind Pin-kompatibel mit den Reglern LTM4626 LTM4638 und LTM4657. Die LTM4640 Regler von ADI sind mit einer RoHS-konformen Anschlussbeschichtung und in den Abmessungen 6,25 mm x 6,25 mm x 5,07 mm erhältlich. Diese Regler werden in Applikationen wie medizinischen Diagnosegeräten, Debug-Systemen, Netzwerken und Industriegeräten eingesetzt.Merkmale
- Komplettlösung < 1="">2 (einseitige PCB) oder 0,5 cm2 (doppelseitige PCB)
- 3,1 V bis 20 V breiter Eingangsspannungsbereich
- Bis zu 20 A DC Ausgangsstrom
- 0,6 V bis 3,3 V Ausgangsspannungsbereich
- Schnelles Einschwingverhalten
- ±1,5 % maximaler Gesamtfehler der DC-Ausgangsspannung
- Differential-Fernerkundungsverstärker
- Power-Good-Anzeige (PG)
- Mehrphasige parallele Stromteilung mit bis zu 4 x LTM4640s
- Überspannungs- und Übertemperaturschutz
- 49-Pin, 6,25 mm x 6,25 mm x 5,07 mm, und BGA-Gehäuse
- RoHS-konformes Terminal-Finish
Applikationen
- Datenspeicher-Rackeinheiten und Karten
- Telekommunikation und Datenübertragung
- Netzwerke
- Industrie-Ausstattung
- Systeme testen und debuggen
Videos
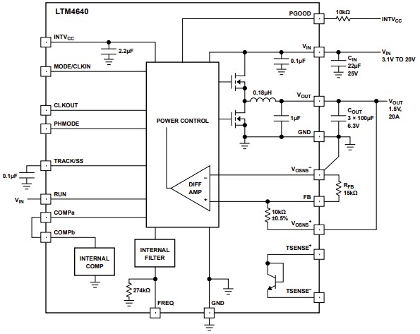
Schaltplan für typische Anwendungen
Vereinfachtes Blockdiagramm
Veröffentlichungsdatum: 2025-01-29
| Aktualisiert: 2025-07-30
