Analog Devices Inc. LTM4691 DC/DC-µModule®-Regler
Der Analog Devices Inc. LTM4691 DC/DC- µModule® -Regler ist ein komplettes DC/DC-Schaltmodus-Netzteil mit zwei Ausgängen von 2 A in einem winzigen LGA-Gehäuse von 3,0 mm x 4,0 mm x 1,8 mm. Im Gehäuse sind Schaltregler, Leistungs-FETs, Induktivitäten und alle unterstützende Komponenten enthalten. Der LTM4691 wird über einen Eingangsspannungsbereich von 2,25 V bis 3,6 V betrieben und unterstützt zwei Ausgänge mit einem programmierbaren Ausgangsspannungsbereich von 0,5 V bis 2,5 V, der durch externe Widerstände eingestellt ist. Sein hocheffizientes Design liefert an jedem Ausgang einen Dauerstrom von bis zu 2 A. Es sind nur Eingangs- und Ausgangs-Stützkondensatoren notwendig.Der LTC4691 arbeitet im erzwungenen kontinuierlichen Modus für einen rauscharmen impulsüberspringenden Modus oder im Burst-Mode-Betrieb für einen hohen Wirkungsgrad bei leichten Lasten. Die typische Abwärts-Schaltfrequenz beträgt 2 MHz und kann von 1 MHz bis 3 MHz synchronisiert werden. Seine hohe Schaltfrequenz und eine Strommodusarchitektur ermöglichen ein sehr schnelles Einschwingverhalten bei Leitungs- und Laständerungen ohne die Stabilität zu beeinträchtigen.
Weitere Funktionen umfassen Präzisionsdurchlauf-Schwellenwerte, ein PGOOD-Signal, ein Ausgangs-Überspannungsschutz, eine thermische Abschaltung und eine Ausgangs-Kurzschluss-Sicherung. Der LTM4691 ist bleifrei und RoHS-konform.
Merkmale
- Winziges oberflächenmontierbares LGA-Gehäuse mit niedrigem Profil von 3 mm x 4 mm x 1,18 mm
- Eingangsspannungsbereich: 2,25 V bis 3,6 V
- Dual-DC-Ausgangsstrom von 2 A
- ±1,5 % Ausgangsspannungsregelung insgesamt
- Strommodussteuerung, schnelles Einschwingverhalten
- Externe Frequenzsynchronisierung
- Phasenversetzter Betrieb von 180°
- Power-Good-Anzeige
- Wählbare Modi
- Impulsüberspringender Modus
- Burst Mode® -Betrieb
- Erzwungener ununterbrochener Modus
- Interner Sanftanlauf
- Interne Kompensation
- Überspannungs-, Überstrom- und Übertemperaturschutz
- Bleifrei und RoHS-konform
Applikationen
- Telekommunikation und Netzwerke
- Industrieanlagen
- Punktlastregelung (PoL)
- FPGA-, ASIC-Core-Versorgungen
Typische Applikations-Schaltung
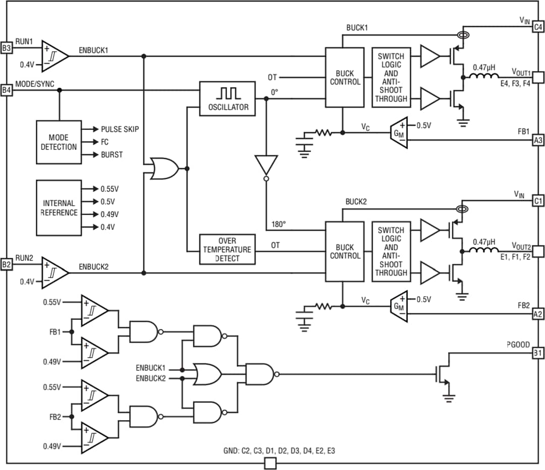
Blockdiagramm
Veröffentlichungsdatum: 2020-06-01
| Aktualisiert: 2024-10-03
